07.02.2025, 12:29 PM
(Dieser Beitrag wurde zuletzt bearbeitet: 07.02.2025, 02:31 PM von Strömling.)
Ab hier geht es um Wahrnehmungen von Klanglichen Eigenschaften und Diskussionen von Komponenten
Kabeln und wie tickt unser Gehör oder auch nicht.
Gibt es Kabel Klang , gibt es Verstärker Klang, Klingen Kondensatoren.
Alles basierend auf persönliche Erfahrungen.
Schräge Ideen und Erklärungsversuche unbedingt erwünscht ,
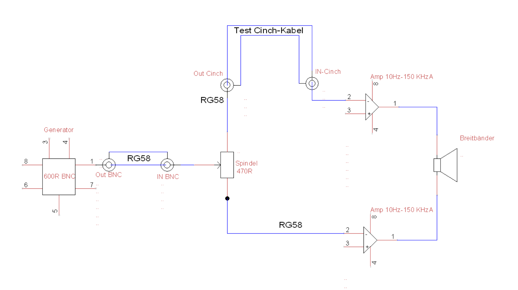
wäre äußerst interessant sich den Thema Klang Messtechnisch zu nähren .
Ich fange mal mit einem einfachen Musik Beispiel an. Das Blatt ist noch leer und die Ohren Frisch.
Wenn Ihr diesen Test schon kennt , Schwamm drüber , evtl. kennen den hier ja nicht alle . Dann erstmal Füße stillhalten.
Der Titel
https://www.youtube.com/watch?v=gSS2IgnnBo8 (Falscher Titel , Korrektur weiter unten ).
https://open.spotify.com/intl-de/track/5...fe11d84de8
oder wollen wir hier ein Flac-Ripp einstellen ?
Lief bei Veranstaltungen hoch und runter ich weiß .
Die Frage ist nun, hören wir was außergewöhnliches ?
Wenn der Hinweis kommt auf was zu achten ist, hört Ihr dieses Detail ?.
Wenn Ihr das nun hören könnt, mit was haben wir es hier zu tun ? Psychoakustik ? Einbildung oder haben wir mit den https://de.wikipedia.org/wiki/Cocktailparty-Effekt zu tun ?
Wenn wir dieses spezielle Detail nun hören können , lässt sich das jetzt mit Kabeln , Verstärkern oder was auch immer im Detail steigern ?
Kann dieses Detail Messtechnisch erfasst werden ?
In Ruhe mal testen, Kopfhörer oder Boxen, einfach egal.
Viel Spaß Dirk
Kabeln und wie tickt unser Gehör oder auch nicht.
Gibt es Kabel Klang , gibt es Verstärker Klang, Klingen Kondensatoren.
Alles basierend auf persönliche Erfahrungen.
Schräge Ideen und Erklärungsversuche unbedingt erwünscht ,
wäre äußerst interessant sich den Thema Klang Messtechnisch zu nähren .
Ich fange mal mit einem einfachen Musik Beispiel an. Das Blatt ist noch leer und die Ohren Frisch.
Wenn Ihr diesen Test schon kennt , Schwamm drüber , evtl. kennen den hier ja nicht alle . Dann erstmal Füße stillhalten.
Der Titel
https://www.youtube.com/watch?v=gSS2IgnnBo8 (Falscher Titel , Korrektur weiter unten ).
https://open.spotify.com/intl-de/track/5...fe11d84de8
oder wollen wir hier ein Flac-Ripp einstellen ?
Lief bei Veranstaltungen hoch und runter ich weiß .
Die Frage ist nun, hören wir was außergewöhnliches ?
Wenn der Hinweis kommt auf was zu achten ist, hört Ihr dieses Detail ?.
Wenn Ihr das nun hören könnt, mit was haben wir es hier zu tun ? Psychoakustik ? Einbildung oder haben wir mit den https://de.wikipedia.org/wiki/Cocktailparty-Effekt zu tun ?
Wenn wir dieses spezielle Detail nun hören können , lässt sich das jetzt mit Kabeln , Verstärkern oder was auch immer im Detail steigern ?
Kann dieses Detail Messtechnisch erfasst werden ?
In Ruhe mal testen, Kopfhörer oder Boxen, einfach egal.
Viel Spaß Dirk

und anderen ein unvoreingenommenes hören zu ermöglichen.