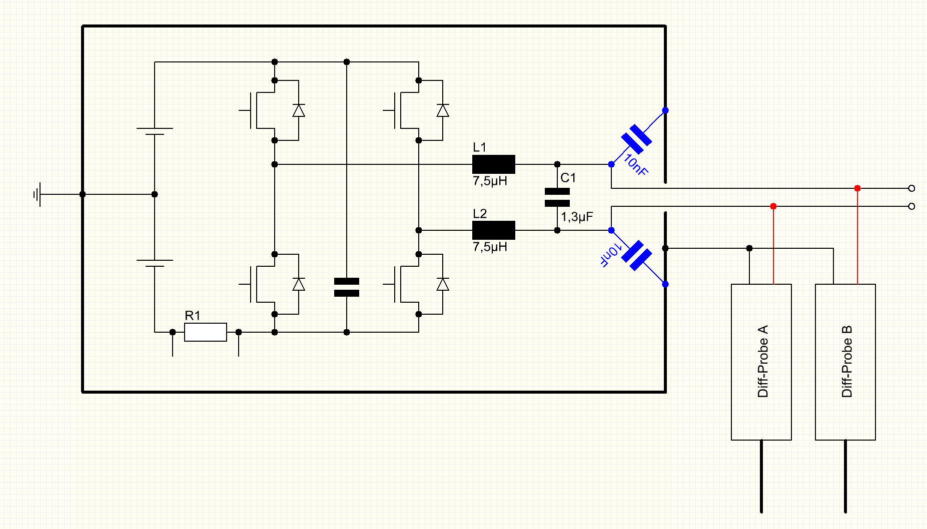
Schauen wir uns mal einen Vollbrücken-Amp mit chassiszentrierter Versorgung an (AD-moduliert!):
Was ist das grundsätzliche Problem des Aufbaus? Der Ausgangskondensator C1 hat HF-mäßig keinen Bezug zum Chassis!
Wir verbinden zwei Differenztastköpfe von beiden OUTs nach Chassis an und lassen uns vom Scope DM = (A + B) / 2 anzeigen.
Was kann passieren?
Was also tun?
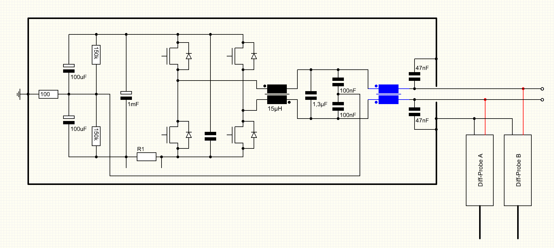
Im ersten Schritt wird mal wohl versuchen die Leitung HF-mäßig im Bezug aufs Chassis ruhig zu stellen. Sprich man baut (Durchführungs-)Kondensatoren ein.
Die Spannung, die wir vorhin gemessen haben wird jetzt quasi kurzgeschlossen - dazu fließt dann aber ein Strom durch die Kondensatoren.
Selbiger Strom ist u.a. auch durch die Induktivität des Filters definiert und addiert sich zum Schalterstrom, den wir an R1 messen - was ziemlich doof werden kann, wie ich gleich noch zeigen werde.
In einem Zweiten Schritt kann man versuchen L1 und L2 genau gleich groß zu machen. Und das auch unter Einfluss von Temperatur und DC-Bias.
Das geht am Besten, wenn man statt zwei einzelnen Drosseln eine gekoppelte Drossel verwendet.
Will man L1 und L2 identisch haben, dann muss man die um den 'shared'-Kern umsponnene Fläche gleich groß machen. Hier gibt es jetzt zwei Fälle:
a) Ringkern
Hier ist eigentlich aller super easy, ein wenig aufpassen muss man aber trotzdem. Wickelt man so:
dann wird auch die Streuinduktivität klein, was den Strom durch die Kondensatoren (sodenn noch einer fließen sollte recht undefiniert macht). Also lieber so:
b) Schenkel-Kern
Ist man aber gezwungen z.B. einen PQ-Kern zu verwenden, dann sieht die Sache schon anders aus - legt man einfach zwei (einlagige) Wicklungen übereinander, dann hat man schnell mal 10-20% Abweichung zwischen L1 und L2.
Hier sind dann ein paar Klimmzüge beim Spulenkörper angesagt:
Vorteil: wenn man so wickelt ist auch gleich die Streuinduktivität groß!
Schauen wir uns mal ein paar Messungen an.
Farbzuordnung
- blau: Strom in Filterdrossel
- braun: Differential-Mode U-Out
- grün: Common-Mode U-Out
Hier eine Drossel mit ca. 15% Mismatch:
Oben schrieb ich, bei einem Mismatch von L1 und L2 würde man einen teil der Schaltspannung sehen - stimmt ja garnicht. Klar, weil jetzt die Streuinduktivität des Drossel und die Kondensatoren einen Resonanzkreis bilden, der anfängt zu klingeln. Man sieht das schön wenn der Ausgang clippt - das Geklingel auf grün hat da nix mehr mit der Schaltfrequenz zu tun!
Und hier eine mit 1,5% (man beachte die andere Skalierung von grün!!):
Was ist das grundsätzliche Problem des Aufbaus? Der Ausgangskondensator C1 hat HF-mäßig keinen Bezug zum Chassis!
Wir verbinden zwei Differenztastköpfe von beiden OUTs nach Chassis an und lassen uns vom Scope DM = (A + B) / 2 anzeigen.
Was kann passieren?
- Die beiden Halbbrücken schalten nicht gleichzeitig, dann sehen wir immer in den Schaltmomenten Nadelpulse
- L1 ist ungleich L2, dann ist auch der Spannungsabfall über den Drosseln unterschiedlich und wir sehen einen Teil der Schaltspannung
Was also tun?
Im ersten Schritt wird mal wohl versuchen die Leitung HF-mäßig im Bezug aufs Chassis ruhig zu stellen. Sprich man baut (Durchführungs-)Kondensatoren ein.
Die Spannung, die wir vorhin gemessen haben wird jetzt quasi kurzgeschlossen - dazu fließt dann aber ein Strom durch die Kondensatoren.
Selbiger Strom ist u.a. auch durch die Induktivität des Filters definiert und addiert sich zum Schalterstrom, den wir an R1 messen - was ziemlich doof werden kann, wie ich gleich noch zeigen werde.
In einem Zweiten Schritt kann man versuchen L1 und L2 genau gleich groß zu machen. Und das auch unter Einfluss von Temperatur und DC-Bias.
Das geht am Besten, wenn man statt zwei einzelnen Drosseln eine gekoppelte Drossel verwendet.
Will man L1 und L2 identisch haben, dann muss man die um den 'shared'-Kern umsponnene Fläche gleich groß machen. Hier gibt es jetzt zwei Fälle:
a) Ringkern
Hier ist eigentlich aller super easy, ein wenig aufpassen muss man aber trotzdem. Wickelt man so:
dann wird auch die Streuinduktivität klein, was den Strom durch die Kondensatoren (sodenn noch einer fließen sollte recht undefiniert macht). Also lieber so:
b) Schenkel-Kern
Ist man aber gezwungen z.B. einen PQ-Kern zu verwenden, dann sieht die Sache schon anders aus - legt man einfach zwei (einlagige) Wicklungen übereinander, dann hat man schnell mal 10-20% Abweichung zwischen L1 und L2.
Hier sind dann ein paar Klimmzüge beim Spulenkörper angesagt:
Vorteil: wenn man so wickelt ist auch gleich die Streuinduktivität groß!
Schauen wir uns mal ein paar Messungen an.
Farbzuordnung
- blau: Strom in Filterdrossel
- braun: Differential-Mode U-Out
- grün: Common-Mode U-Out
Hier eine Drossel mit ca. 15% Mismatch:
Oben schrieb ich, bei einem Mismatch von L1 und L2 würde man einen teil der Schaltspannung sehen - stimmt ja garnicht. Klar, weil jetzt die Streuinduktivität des Drossel und die Kondensatoren einen Resonanzkreis bilden, der anfängt zu klingeln. Man sieht das schön wenn der Ausgang clippt - das Geklingel auf grün hat da nix mehr mit der Schaltfrequenz zu tun!
Und hier eine mit 1,5% (man beachte die andere Skalierung von grün!!):
Pffffffffft. "Da entwich das Vakuum" - Heinrich Physik, 1857.