Member
Beiträge: 10.625
Themen: 356
Registriert: Jul 2012
30.01.2019, 05:54 PM
(Dieser Beitrag wurde zuletzt bearbeitet: 30.01.2019, 06:02 PM von christianw..)
Aus aktuellem Anlass (Boost Wandler, Audio Verstärker, LiIon Battery Pack) braucht es eine Lösung um verschiedene Quellen, Senken miteinander zu verbinden.
Batterie <-> Ladegerät
Batterie <-> Boostwandler
Das ganze soll möglichst ohne Kontaktabbrand passieren und mit einfachen Schaltelementen zu bedienen sein.
Hat hier jemand Erfahrung in dem Bereich? Was geht besser, integrierte Lösungen (z.B. Infineon BTS50085-1TMA), dedizierte Controller + PMOS (z.b. Maxim MAX5902).
Das ganze soll funktionieren für 10-50V (60V), kleinere Übergangswiderstände haben, Softstart/Einschaltstrombegrenzung, SOA safe, Kurzschlussschutz beinhalten..
Ideen?
Links zur Thematik:
https://www.analog.com/en/analog-dialogu...-swap.html
https://site.eettaiwan.com/events/powerT...gement.pdf
http://www.ti.com/tool/LM5069EVM-627
Member
Beiträge: 15.945
Themen: 70
Registriert: Jul 2009
(30.01.2019, 05:54 PM)christianw. schrieb: Aus aktuellem Anlass (Boost Wandler, Audio Verstärker, LiIon Battery Pack) braucht es eine Lösung um verschiedene Quellen, Senken miteinander zu verbinden.
Batterie <-> Ladegerät
Batterie <-> Boostwandler
Das ganze soll möglichst ohne Kontaktabbrand passieren und mit einfachen Schaltelementen zu bedienen sein.
Hat hier jemand Erfahrung in dem Bereich? Was geht besser, integrierte Lösungen (z.B. Infineon BTS50085-1TMA), dedizierte Controller + PMOS (z.b. Maxim MAX5902).
Das ganze soll funktionieren für 10-50V (60V), kleinere Übergangswiderstände haben, Softstart/Einschaltstrombegrenzung, SOA safe, Kurzschlussschutz beinhalten..
Ideen? 
Links zur Thematik:
https://www.analog.com/en/analog-dialogu...-swap.html
https://site.eettaiwan.com/events/powerT...gement.pdf
http://www.ti.com/tool/LM5069EVM-627
Bei 50V muss man schon genau hinschauen, ob man ein MOSFET findet, der unbeschadet die angeschlossenen leeren Elkos aufladen kann.
...mit der Lizenz zum Löten!
Administrator
Beiträge: 10.659
Themen: 172
Registriert: Jun 2005
31.01.2019, 12:17 AM
(Dieser Beitrag wurde zuletzt bearbeitet: 31.01.2019, 12:19 AM von alfsch.)
(30.01.2019, 05:54 PM)christianw. schrieb:
Batterie <-> Ladegerät
Batterie <-> Boostwandler
Das ganze soll möglichst ohne Kontaktabbrand passieren und mit einfachen Schaltelementen zu bedienen sein.
ich sehe das Problem nicht....bzw es liegt woanders.
Batterie <-> Boostwandler : der Wandler hat ja hoffentlich ein sinnvolles Start-Verhalten ...? also ne Art softstart, somit gibts hier kein "Problem".
Batterie <-> Ladegerät : gleichfalls...ein LiPo-Ladegerät checkt ja erstmal, was dranhängt...dann kommt die Entscheidung, mit wieviel Strom angefangen wird, zu laden..., somit gibts hier auch kein "Problem".
ein dämliches Trennen der Verbindung, wenn gerade power drüber geht, sollte der user vermeiden.
muss man von super-DAUs ausgehen, die unbedacht "rumspielen", ist die einfachste und vmtl eine der besten Lösungen, den Verbindungsstecker mit einem voreilenden zusätzlichen Kontakt auszustatten, der bei beginnendem Trennvorgang Quelle/Senke stoppt. somit gibts hier auch kein "Problem", das komplexer Elektronik bedarf.
Don't worry about getting older. You're still gonna do dumb stuff...only slower.
Member
Beiträge: 1.810
Themen: 25
Registriert: Jan 2010
(31.01.2019, 12:17 AM)alfsch schrieb: ein dämliches Trennen der Verbindung, wenn gerade power drüber geht, sollte der user vermeiden.
muss man von super-DAUs ausgehen, die unbedacht "rumspielen", ist die einfachste und vmtl eine der besten Lösungen, den Verbindungsstecker mit einem voreilenden zusätzlichen Kontakt auszustatten, der bei beginnendem Trennvorgang Quelle/Senke stoppt. somit gibts hier auch kein "Problem", das komplexer Elektronik bedarf.
Würde auch nicht anders gehen, gegen "unter Last rausziehen" gibt's mWn. keine elektronische "Soft-Stop"-Schaltung die ohne irgend eine Mechanik auskommt.
Member
Beiträge: 10.625
Themen: 356
Registriert: Jul 2012
31.01.2019, 10:25 AM
(Dieser Beitrag wurde zuletzt bearbeitet: 31.01.2019, 10:35 AM von christianw..)
Wenn ich den Amp an den Boostwandler stecke, stehen 4000uF an, die auf 50V geladen werden wollen. Verbinde ich erst den Boostwandler (aus) mit dem Amp und dann den Wandler mit der Batterie, ist.es noch mehr. Der Boostwandler hat Softstart, aber eben auch Pass-Through, somit liegen die Caps des Amps beim anstecken eben auch an. Ein XT-90 mit Blitzschutz funktioniert da natürlich an der Batterie, schön ist es aber wohl, den ganzen Bumms extern mit Logik/Niedervoltschaltern/Tastern zu bedienen.
Somit brauche ich zur Lasttrennung also iwie einen funktionierenden (High-Side) Schalter, nicht? Muss ja nicht mega komplex sein.
Somit, Batterie <-> Boostwandler kann/ist ein Problem.
Ladegerät ist ein 240W CCCV Netzteil von Meanwell, kein dedizierter Lipolader mit "Logik". Der begrenzt allenfalls den Strom auf 3A, wen die Regelung schnell genug ist, das beim Stecken auszuregeln.
Member
Beiträge: 1.810
Themen: 25
Registriert: Jan 2010
Gegen den typischen Inrush beim Boostwandler kann man eine kleine Logik im GND-Zweig vorsehen.
Hochlast-Widerstand (je nach Einsatz evtl. auch ein NTC) zur Strombegrenzung, der mit Relais oder NMOS überbrückt wird sobald keine Spannung mehr über ihm abfällt.
Voraussetzung ist dass die nachgeschaltete Elektronik nicht sofort anfängt Strom zu ziehen, sonst macht der Überbrückungsschalter nie zu und der Strombegrenzer brennt...
In der Konstellation bleibt die hohe Impulsleistung beim einschalten im Widerstand oder im NTC, und die können das besser ab als Silizium...
Administrator
Beiträge: 10.659
Themen: 172
Registriert: Jun 2005
jo, wobei meine "Freunde" eher die PTC sind -> du nimmst nen PTC passender Grösse (er muss ja die zu erwartende Energie verkraften, ohne zu heiss zu werden ), dann wird bei hochgelaufener Spannung die Überbrückung geschaltet. läuft die Spannung nicht hoch, zb Überlast/kurzer , wird der PTC heiss und damit hochohmig...zuverlässiger Schutz gleich mit drin.
Don't worry about getting older. You're still gonna do dumb stuff...only slower.
Member
Beiträge: 10.625
Themen: 356
Registriert: Jul 2012
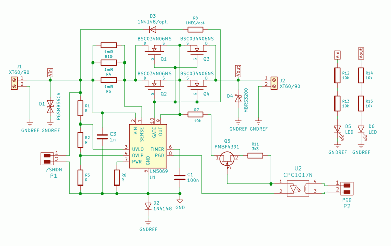
Hmm, für 2.50€ bekomme bei nem Controller noch nette Zusatzfeatures, zur Auswahl stehen:
http://www.ti.com/product/TPS2491
http://www.ti.com/product/LM5060-Q1
http://www.ti.com/product/LM5069
Letzterer hat aber den höchsten Ruhestrom wenn aus. Die Controller mit I2C und U/I/P Messung sind mir allerdings zu teuer.
Da gibt's UVL/OVP/Inrush Limit mit SOA und mindestens noch Circuit Breaker bei Überstrom.
Member
Beiträge: 10.625
Themen: 356
Registriert: Jul 2012
Member
Beiträge: 10.625
Themen: 356
Registriert: Jul 2012
21.02.2019, 01:47 AM
(Dieser Beitrag wurde zuletzt bearbeitet: 21.02.2019, 01:48 AM von christianw..)
Member
Beiträge: 15.945
Themen: 70
Registriert: Jul 2009
Pin9 an common source statt an Vout
...mit der Lizenz zum Löten!
Member
Beiträge: 10.625
Themen: 356
Registriert: Jul 2012
Das soll so sein. P1.1 an Vin, statt an UVLO.
Member
Beiträge: 10.625
Themen: 356
Registriert: Jul 2012
21.02.2019, 05:11 PM
(Dieser Beitrag wurde zuletzt bearbeitet: 21.02.2019, 05:12 PM von christianw..)
Was mir ein wenig Sorgen macht, ist die Sache mit der SOA.
Nach deren Berechnungstool
http://www.ti.com/lit/zip/snvu050
muss man sich die Werte immer für Vin(ma

aus dem SOA Plot raussuchen, da bleibt bei Vinmax=55V und 60V Typen nicht mehr viel Strom übrig, (<1A selbst im Millisekundenbereich).
Ist das korrekt, weil wegen Betrieb im linearen Bereich beim Anfahren?
Bspw:
https://www.infineon.com/dgdl/Infineon-B...2b353c483c
Würde mir gefallen. So wie ich das sehe, brauche ich für 12V also schon eine 60V Type und für 55V eher 100V damit das iwie funktioniert.
Administrator
Beiträge: 10.659
Themen: 172
Registriert: Jun 2005
21.02.2019, 07:06 PM
(Dieser Beitrag wurde zuletzt bearbeitet: 21.02.2019, 07:16 PM von alfsch.)
jo, vmtl.
kommt eben darauf an, wie schnell der controller EIN-schaltet; die Energie in den ...5ms...(?) muss der mosfet verkraften.
genau genommen: die Energie-Menge, also Ws , bzw J , die in das target geht, um die Spannung auf Uin zu bringen, ist ja fix. abhängig von der Ladung in die Kapazität , hauptsächlich.
da ist die Zeit egal...also: wenn 1 Ws rein muss, kannst das mit 1A in 1s machen - oder mit 1000A in 1ms. der mosfet muss die 1Ws abkönnen. so oder so.
Don't worry about getting older. You're still gonna do dumb stuff...only slower.
Member
Beiträge: 10.625
Themen: 356
Registriert: Jul 2012
Bin nun auch dahinter gekommen, dass die modernen TrenchFETs eher nicht so gut im Linearbetrieb wie PlanarFETs, dafür aber niedrige Rdson-Werte haben..
Am besten sind also “Linear FETs”, die sind aber nicht “billig”...
Z.b.
https://www.infineon.com/dgdl/Infineon-I...253d4c3c67
https://assets.nexperia.com/documents/da...100BSE.pdf
Das andere Ding ist das Package, hier hat D2Pak durch viel Kupfer die Nase vorn. Kling immer alles so banal und logisch.. hinterher...
Hotswap fur 12V 120A und 5000uF ist nicht so trivial.
Preisfrage für folgende Anordnung:
12V Batterie - Loadswitch (Hotswap) - DCDC 150uF primär - 150uF 50V sekundär - Amp mit 3000uF
muss ich die Kapazitäten dann heruntertransformieren für den Loadswitch oder was sieht der an Kapazität beim einschalten?
Administrator
Beiträge: 10.659
Themen: 172
Registriert: Jun 2005
nur die C am input...der Rest sollte (!!!) vom softstart des dc-dc-contollers verzögert geladen werden. ansonsten ist der Murks und muss entsprechend mod. werden.
Don't worry about getting older. You're still gonna do dumb stuff...only slower.
Member
Beiträge: 10.625
Themen: 356
Registriert: Jul 2012
Der DCDC hat ja Dioden für Pass-Through - der bekannte 4 Phasenboostwandler. Geschaltet werden soll er über den PowerGood vom Loadswitch. Nach meinem Verständnis hängen aber somit die 3000uF durch die Dioden mit dran.
Administrator
Beiträge: 10.659
Themen: 172
Registriert: Jun 2005
21.02.2019, 10:11 PM
(Dieser Beitrag wurde zuletzt bearbeitet: 21.02.2019, 10:17 PM von alfsch.)
tja...so siehts denn wohl aus.
also 3300u 0->12V
0,24 Ws
wenn der mosfet also in 1 ms schaltet, muss er 240W abkönnen
Don't worry about getting older. You're still gonna do dumb stuff...only slower.
Member
Beiträge: 10.625
Themen: 356
Registriert: Jul 2012
Klingt machbar, die Tools und Formeln von TI ergeben ganz andere Bilder, gehen aber wohl davon aus, dass man in Volllast oder Kurzschluss startet..
Administrator
Beiträge: 10.659
Themen: 172
Registriert: Jun 2005
22.02.2019, 10:33 AM
(Dieser Beitrag wurde zuletzt bearbeitet: 22.02.2019, 11:40 AM von alfsch.)
..wobei 0,24Ws auch schon ein gewisser "Bumms" ist ; vergleiche mal: bei 300V entspricht das einem geladenen 4uF Kondensator - der knallt bei Entladung schon deutlich....
in welcher Zeit wird durch-geschaltet ?
habe zb IPB240N04S4 gefunden, der könnte sowas packen... 3 € bei mouser.
https://www.infineon.com/dgdl/Infineon-I...d7763a063f
von den Zwergen... zwei par. : NVMFS4C05N 52 ct
https://www.mouser.de/ProductDetail/ON-S...J0Xg%3d%3d
+ wieso eigentlich 2x2 mosfets antipar. ?? damits komplizierter aussieht ?
Don't worry about getting older. You're still gonna do dumb stuff...only slower.