• .
  • Willkommen im Forum!
  • Alles beim Alten...
  • Du hast kaum etwas verpasst ;-)
  • Jetzt noch sicherer mit HTTPS
Hallo, Gast! Anmelden Registrieren


Diskreter Leistungsverstärker für "Messungen"
#1
ich würde gerne einen Verstärker für Messungen aller Art bauen. Das heisst konkret für Lautsprecher, aber auch als Linearverstärker für die Anwendung als Spannungsgesteuerte Spannungsquelle, spannungsgesteuerte Stromquelle,Netzteil im 4-Quadranten Betrieb usw... Fokus liegt aber nicht auf Netzteilbetrieb. Hierbei wäre mir wichtig, dass die Bandbreite möglichst hoch ist, wunschdenken wäre 200kHz (also 10x Audio), aber 50kHz wär auch ok. Versorgungsspannung ca. +-25V... +-35V, Ausgangsstrom noch nicht definiert, aber 2A wären schon mal was. DC-gekoppelt, wenn möglich Kurzschlussfest, und feste Spannungsverstärkung von 20dB.

Ich habe mal meine Bauteile-Fundus durch wühlt und das Brainstorming sagt:

#1 OPA548, und 549 sind vorhanden, aber mal abgesehen von den umfangreichen Protections und der hohen Stromlieferfähigkeit sind die Bandbreite und Liniarität eher bescheiden. Max +-30V. Mehr Richtung Netzteil als Audio-Verstärker.

#2 LM3886 als nicht-invertierender Verstärker? Klassisch und langweilig. Sehr hoher Ruhestrom, vermutlich wegen AB-Betrieb

#3 Habe noch etliche hochwertige BJT-Leistungstransistoren mit denen ich schon länger mal was machen wollte:
Leistung: TTA0001/TTC0001, TTA0002/TTC0002,  2SA1943/2SC5200 (die alten grünen Smile), TTA1943/TTC5200, NJL1302/NJL3281, NJL0302/NJL0281

Als Treiber wären da noch: 2SA2219/2SC6139, TTA004/TTC004, MJE340/350, BD139/140
Und für alles Andere: MMBT5551, MMBT5401, BC846S, BC856S, BC856/BC846, BC817/818 (alle SOT23) und vllt. noch paar mehr in TO92

Anbei eine mögliche Schaltungstopologie nach Slone/Self die ich adatieren würde. Class-B mit CFP in der Ausgangsstufe. Zu gunsten der Stabilität würde ich auf eine einfache Miller-Compensation umsatteln. Vllt. wären JFET in der Eingangsstufe besser geeignet? Welche Bandbreiten kann mit den  Leistungstransistoren noch sinnvoll erreichen?

Vllt. werden es auch zwei verschiedene, 1 langsamer OPA549 und ein schneller (diskreter) aufbau?

Wollte mal fragen was ihr von der Idee haltet, oder soll ichs gleich lassen?


Angehängte Dateien Thumbnail(s)
   
 
Reply
#2
Das kann schon noch Sinn machen so etwas selbst zu bauen, bei der gewünschten Bandbreite wird die Luft rasch dünn. Wie gut Deine BJT dafür geeignet sind, weiß ich nicht. Ich würde so etwas mit lateralen MOSFETs realisieren. Die sind deutlich schneller und auch robuster als herkömmliche BJTs.
...mit der Lizenz zum Löten!
 
Reply
#3
Danke. Laterale kommen erstmal nicht in Frage, hab wirklich zu viele von den BJT und die sind ja nun wirklich nicht günstig ;-)

Je mehr ich drüber nachdenke, desto klarer wird mir, dass ich gerne 2 Verstärker hätte. Einmal den langsamen OPA549 als Netzteil und dann halt noch was Audio-taugliches... Beides auf einmal ist eh ein unrealistische sProjektziel Wink
 
Reply
#4
(10.01.2017, 12:41 AM)Black_Chicken schrieb: Danke. Laterale kommen erstmal nicht in Frage, hab wirklich zu viele von den BJT und die sind ja nun wirklich nicht günstig ;-)

Je mehr ich drüber nachdenke, desto klarer wird mir, dass ich gerne 2 Verstärker hätte. Einmal den langsamen OPA549  als Netzteil und dann halt noch was Audio-taugliches... Beides auf einmal ist eh ein unrealistische sProjektziel Wink
jepp. so erscheint das Ganze machbar Wink
    Don't worry about getting older.  You're still gonna do dumb stuff...only slower.
 
Reply
#5
Hallo,

das ist fast exakt der Schaltplan des L12-2 Moduls, das es bei ebay ab ca. 15€ gibt (für 10€ mehr sogar mit passendem KK).
Auffallendster Unterschied ist das die L12-2 mit vier -und wie ich finde geeigneteren- Endtöpfen arbeitet und ab Werk eine feste Bias-Vorspannung aufweist.
Weiter hat sie die Überstromsicherungen Q4, Q17 nicht.
Die L12-2 würde sich als Messamp sicher gut eignen, da sie unbedingt stabil läuft.
Selbst in meine ESL, die in der Spitze über -80° Phasendrehung aufweisen bleibt sie kühl, stabil  und -es sei nebenbei angemerkt- auch klanglich sauber.
Mit kleineren Modifikation wie einstellbarem Bias und/oder verschiedensten Kompensationsarten, oder Q4/Q17 ist das eine sehr runde Sache.
Macht den Selbstbau eigentlich obsolet. Wink
Hab die Kiste intensiv durchgesimt ... und einfache Miller- und 3-pol Kompensation laufen beide stabil ... die 3.pol natürlich mit höherer OL Bandbreite und daher etwas geringerem Klirr.

jau
Calvin


Angehängte Dateien Thumbnail(s)
       

.pdf   L12-2 Poweramp - CL-gain schem and values.pdf (Größe: 38,42 KB / Downloads: 1.829)
.pdf   L12-2 Poweramp - OL-gain original .pdf (Größe: 273,12 KB / Downloads: 1.103)
.pdf   L12-2 Poweramp - OL-gain 3-pole-Miller-comp.pdf (Größe: 285,15 KB / Downloads: 1.039)
 
Reply
#6
Hallo Calvin, das Ding? Rein preislich wäre das schon eine Überlegung wert.

http://www.ebay.de/itm/NEW-LJM-DIY-Stere...SwawpXv91i

Sind die Sanken Transistoren Orginal? Weisst Du zufällig was die als TO-126 Treiber einsetzen? Der VAS-Transistor würde mich auch interessieren.
 
Reply
#7
Oh ich glaube da hat sich was überschnitten ;-)

Ein paar Unterschiede sehe ich schon: Differenzverstärker (mit Cascode?), VAS (ohne Darlington), Leistungswiderstände im Kollektor- und Emitterzweig der Ausgangsstufe, keine Schutzschaltung. Was machen Q17 und sein Gegenüber?

Wo ist im Orginal-Schaltbild (oben) die Frequenzkompensation? Stabil ohne jeglichen Miller-Cap? Ich schätze ich muss rüber nach diyaudio und den Faden komplett durchgehen ;-)
 
Reply
#8
mhm, bei ali   23eu mit KK
https://de.aliexpress.com/item/LJM-Class...53f9194237
    Don't worry about getting older.  You're still gonna do dumb stuff...only slower.
 
Reply
#9
Ok, hab den Faden bei diyaudio gelesen. Alles klar soweit, der publizierte Schaltplan ist wohl nicht ganz vollständig. Zumindest der 100pF Millercap fehlt.

Hört sich nach einer guten Test-Plattform für eigene Designs an. Leider passt das PCB nicht in mein aktuelle 1HE-Gehäuse-Konzept. Ggf. muss ich nochmal umdenken.
 
Reply
#10
mein LLC-Netzteil wird in 1 HE wohl auch nicht rein passen. klappe
...mit der Lizenz zum Löten!
 
Reply
#11
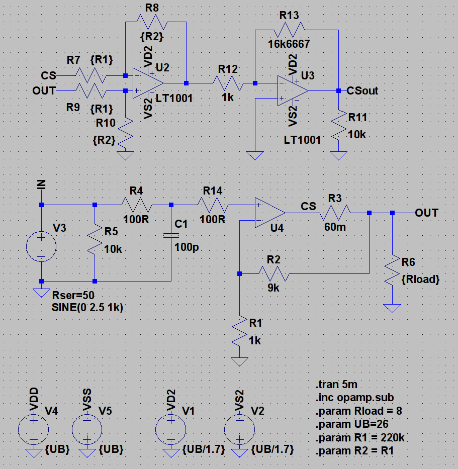
Gestern habe ich an dem OPA549-Design gearbeitet. Unter Anderem habe ich nach einer möglichst einfachen Möglichkeit gesucht den Ausgangsstrom zu erfassen. Das Signal könnte man dann über BNC nach Außen zur Verfügung stellen und am Scope aufzeichnen usw. 

Kann man das so machen, oder gibt es gravierende Nachteile bzw. Verbesserungsmöglichkeiten? (Die LT1001 sind Dummys, hab noch keinen opamp ausgewählt.)

(15.01.2017, 09:04 PM)voltwide schrieb: mein LLC-Netzteil wird in 1 HE wohl auch nicht rein passen. klappe

Powersoft baut 20kW Amps in 1HE ... was machen wir nur falsch?? Rolleyes  Big Grin


Angehängte Dateien Thumbnail(s)
   
 
Reply
#12
(15.01.2017, 09:09 PM)Black_Chicken schrieb: Gestern habe ich an dem OPA549-Design gearbeitet. Unter Anderem habe ich nach einer möglichst einfachen Möglichkeit gesucht den Ausgangsstrom zu erfassen. Das Signal könnte man dann über BNC nach Außen zur Verfügung stellen und am Scope aufzeichnen usw. 

Kann man das so machen, oder gibt es gravierende Nachteile bzw. Verbesserungsmöglichkeiten? (Die LT1001 sind Dummys, hab noch keinen opamp ausgewählt.)

(15.01.2017, 09:04 PM)voltwide schrieb: mein LLC-Netzteil wird in 1 HE wohl auch nicht rein passen. klappe

Powersoft baut 20kW Amps in 1HE ... was machen wir nur falsch?? Rolleyes  Big Grin

1 HE ist einfach nur platt! Big Grin
Zu Deiner Schaltung - theoretisch ja, praktisch wirst Du höchstwahrscheinlich mit Gleichtaktfehlern zu kämpfen haben, da der Shuntwiderstand mit dem vollen Ausgangsspannungshub beaufschlagt sein kann. In dieser Hinsicht wesentlich unproblematischer ist die Anordnung des shunt in der Rückleitung der Last. Oder gleich potentialfrei messen mit Hilfe eines Stromwandlers (DIY-Toroidspule oder Hall-Effekt von LEM).
...mit der Lizenz zum Löten!
 
Reply
#13
btw LEM -> oder ne neuere Variante im SO8 , 2kV Trennung ; gibbet sogar schon auf Platinchen fertisch + günstiger als den chip selbst Rolleyes 
bei Ali...zb für 1.34 Big Grin
https://de.aliexpress.com/item/Free-ship...c8192f6d46


[Bild: HTB1OLTyKFXXXXasXFXXq6xXFXXXb.jpg]
    Don't worry about getting older.  You're still gonna do dumb stuff...only slower.
 
Reply
#14
Danke fürs Feedback! Den Shunt in die Rückleitung zu platzieren ist eigentlich eine sehr gute Idee! Habe schon angedacht zu Gunsten der CMRR ein Widerstandsnetzwerk einzusetzen, aber wahrscheinlich kommt man nicht an einem Trimmer vorbei.

Eine Stromwandler-Lösung auf Basis des CDS4006 hab ich Gestern auch schon entworfen, aber dann wegen Komplexität und Kosten wieder verworfen. (Der CDS liegt irgendwo bei 15Euro, kann aber DC-100kKHz). Der passive Stromwandler fällt raus wegen Netzteil-Anwendung -> DC.

Der Wandler von Alfsch ist von Allegro... schau ich mir gleich mal an, wär ja preislich durchaus interessant.
 
Reply
#15
(15.01.2017, 09:54 PM)alfsch schrieb: btw LEM -> oder ne neuere Variante im SO8 , 2kV Trennung ; gibbet sogar schon auf Platinchen fertisch + günstiger als den chip selbst Rolleyes 
bei Ali...zb für 1.34 Big Grin
https://de.aliexpress.com/item/Free-ship...c8192f6d46


[Bild: HTB1OLTyKFXXXXasXFXXq6xXFXXXb.jpg]

Es ist an der Zeit für das Deunesische Wörterbuch. Erster Eintrag: Spurhaltungszahl lachend lachend lachend
...mit der Lizenz zum Löten!
 
Reply
#16
>Spurhaltungszahl <
is das jetz : Deunesisch , Dchinesisch oder Dinesisch ?? misstrau   + <--- == tracking !`?

#
+
>DC-100kKHz
kann der ACS712 auch , je nach Wahl des Filter caps
    Don't worry about getting older.  You're still gonna do dumb stuff...only slower.
 
Reply
#17
(15.01.2017, 11:10 PM)alfsch schrieb: >Spurhaltungszahl <
is das jetz : Deunesisch , Dchinesisch oder Dinesisch ?? misstrau   + <--- == tracking !`?

#
+
>DC-100kKHz
kann der ACS712 auch , je nach Wahl des Filter caps

>DC-100kKHz = 100MHz klappe

gemeint war die Tracking-Nr der Postsendung lachend
...mit der Lizenz zum Löten!
 
Reply
#18
Okay, ein erster Entwurf der OPA-Version steht. Um die Dimensionierung der Regelschleife muss ich mich noch kümmern. Aktuell hat das Layout Priorität, weil ich so bald wie möglich einen Mehrfachnutzen mit dem GPIB-USB-Adapter fertig kriegen will.

Versorgt wird das Ganze mit einem SMPS300RE mit +-24V/300W und +-15VAUX. Es gibt ein zusätzliches Breakout-Board, was die BNC-Anschlüsse und Relais-Ansteuerung auf der Frontlatte bereitstellt.


Angehängte Dateien Thumbnail(s)
       
 
Reply
#19
Ich seh grad, bin nicht der Erste der auf die Idee kommt...

http://drhubert.de/a-1110-05-e-4-quadran...erker.html
http://drhubert.de/a-1230-01-4-quadrante...erker.html
 
Reply
#20
(03.02.2017, 09:47 PM)Black_Chicken schrieb: Ich seh grad, bin nicht der Erste der auf die Idee kommt...

ei ja, diese Erkenntnis hat mich schon mehrmals , besonders bei meinen weltbewegenden Erfindungen, hart getroffen Rolleyes
    Don't worry about getting older.  You're still gonna do dumb stuff...only slower.
 
Reply