• .
  • Willkommen im Forum!
  • Alles beim Alten...
  • Du hast kaum etwas verpasst ;-)
  • Jetzt noch sicherer mit HTTPS
Hallo, Gast! Anmelden Registrieren


Hot Swapping, hot Plugging Controller Schalter Lösung
#41
Willst Du damit nun 48V auf die TPA3255 schalten?
...mit der Lizenz zum Löten!
 
Reply
#42
Damit möchte ich die Batterie an Boost+Amp schalten. (Weil Kabel und Stecker dazwischen, das sollte funkenfrei passieren) Dient ja gleichzeitig als sekundärer Unterspannungs- und Überstromschutz. Mit dem PG-Signal wird dann der Boost-Wandler bedient.
 
Reply
#43
(16.05.2019, 12:38 AM)christianw. schrieb: So siehts aus:
http://www.360customs.de/2019/05/lm5069-...eschalter/

Diese Keystone schraubklemmen find ich sehen echt gut aus. Nur wie verwendet man die denn ?  Confused  Sehe ich das richtig dass man die Leitung mit der Schraube dann gegen die Leiterplatte presst die an dieser stelle dann ohne Soldermask ist?  Oder ist  für die Leitung ein spezieller Kontakt vorgesehen?
 
Reply
#44
Deine Seite fragt zwei mal nach Cookies . Einmal links unten in der Ecke und einmal unten in der Leiste :s
Im Übrigen bin ich der Meinung: Karthago muss zerstört werden.
 
Reply
#45
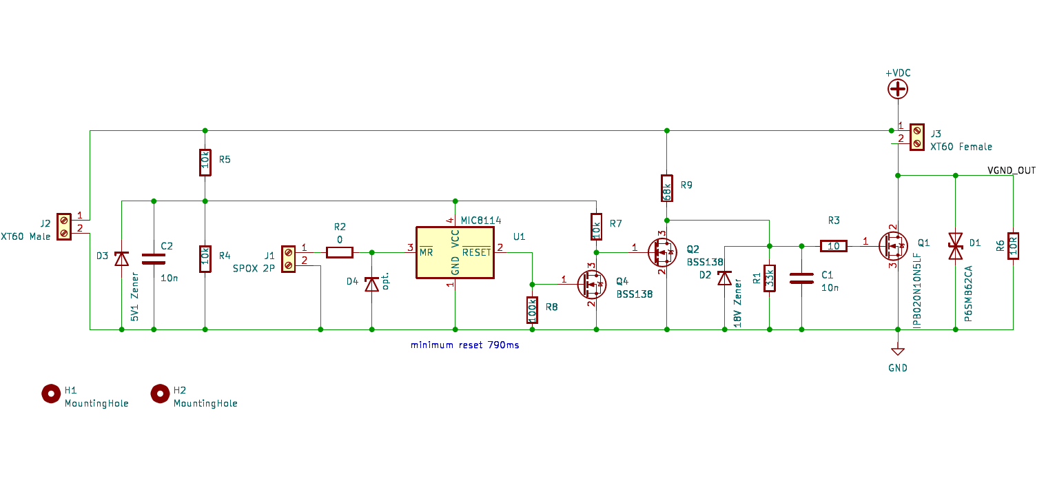
2023, das Thema war mal wieder dran.

Geschaltet werden soll immer noch ein DCDC-Wandler mit 3300uF an 30-54V Eingangspannung..  Weih

Ich hab mir da gedacht, ein Reset-IC mit Totzeit und Ladewiderstand parallel MOSFET.. so wie die alten Relaischaltungen.

   

So sieht es aktuell aus R6 wurde mit 10,22 und 47Ohm getestet. Ich habe leider immernoch das Problem, dass es manchmal beim einstecken funkt, wenn der Boostwandler schonmal geladen war.

Sind die Kondensatoren leer == 0V, funkt es nicht, ansonsten gerne mal.

Eventuell ist der Spannungsteiler R9/R1 zu hochohmig?



Jemand noch eine Idee?

Datenblätter:
MIC8114: http://ww1.microchip.com/downloads/en/De...ic8114.pdf
IPB020N10N5LF: https://www.infineon.com/dgdl/Infineon-I...253d4c3c67

Anbei auch zwei Simulationen zum Thema.


Angehängte Dateien
.asc   Bulk_Charge.asc (Größe: 1,27 KB / Downloads: 365)
.asc   Simple_Switch.asc (Größe: 1,39 KB / Downloads: 347)
 
Reply
#46
Wie schaltest Du R6 ab?
edit: Ist bei hotswap nicht nötig
R6 ersetzen durch einen inrush current limiter (NTC)
...mit der Lizenz zum Löten!
 
Reply
#47
R6 wird durch den LeistungsFET gebrückt, nachdem der Reset-Controller freigibt, ein NTC bringt hier erstmal keine Verbesserung.

Wenn ich den Boost-Wandler händisch über einen 47R Widerstand mit den Netzteil verbinde, funkt es nie. (Egal ob die Kondensatoren voll/halbvoll/leer sind) Ich vermute also, dass der LeistungsFET nicht immer 100% gesperrt ist.

Die ganze Schaltung per NTC zu ersetzen würde ich wegen der Verluste nicht machen. Eingangstrom wird um 10A betragen.
 
Reply
#48
Parasitic Turn-On scheint das Zauberwort zu sein.
 
Reply
#49
R9 geändert von 68k auf 8k3
R1 geändert von 33k auf 4k22
R3 geändert von 10R auf 0R
C1 + C2 entfernt

scheint besser aber noch nicht optimal.

Hmm, ich habe testweise 220nF direkt an GS gelötet mit R3 = 22R - ohne zusätzliche Kapazität gibts einen "Glitsch" beim einschalten.

   

Bild zeigt Vgs von Q1, ist aber nicht relevant.

Die Spannung am Gate sinkt nach trennen der Quelle nicht schnell genug ab, so dass der FET durchaus noch eingeschaltet sein kann, wenn wieder zugeschaltet wird - damit fließt dann "voller" Strom.
 
Reply
#50
(11.05.2023, 07:29 AM)christianw. schrieb: Die ganze Schaltung per NTC zu ersetzen würde ich wegen der Verluste nicht machen. Eingangstrom wird um 10A betragen.
Ich auch nicht. Ich würde nur R6 ersetzen. Damit wird der Elko in kürzester Zeit am weitestens auf geladen. Und dann kommt der PowerMOSFET
...mit der Lizenz zum Löten!
 
Reply
#51
>Jemand noch eine Idee?

jo, ganz un-cool : 2 Stecker + Kabel , ein "dünner" mit 10 r drin, + der "dicke" = direkte Verbindung.

immer erst dünne Leitung anstecken, ... dann die dicke.

funkt nie , geht immer, kostet fast nix .... ja, klar , zu einfach und zu langweilig.  Tongue
    Don't worry about getting older.  You're still gonna do dumb stuff...only slower.
 
Reply