Member
Beiträge: 10.638
Themen: 357
Registriert: Jul 2012
Das Differenzsignal sieht aber "okay" aus.
Mein letzter Stand:
EMU0204_Rin_R2.asc (Größe: 9,29 KB / Downloads: 793)
Member
Beiträge: 15.953
Themen: 70
Registriert: Jul 2009
(28.01.2017, 07:51 PM)christianw. schrieb: Aus
https://stromrichter.org/showthread.php?...#pid306333
habe ich das AFE der rechten Seite in Lt-Spice generiert. Welche Werte als "Standard" für die Kondensatoren?
Mit der Bias-Anbindung bin ich mir nicht sicher. Kann das mal jemand fixen?
Läuft ein wenig asymmetrisch der Bumms.
Ah, gut der Mann. Das werde ich mir mal bei Gelegenheit rein ziehen
...mit der Lizenz zum Löten!
Member
Beiträge: 10.638
Themen: 357
Registriert: Jul 2012
28.01.2017, 08:47 PM
(Dieser Beitrag wurde zuletzt bearbeitet: 28.01.2017, 08:56 PM von christianw..)
D3-D6 ist irgendwie falsch.
Das sind BAT54 welche die Signale zwischen V+ und GND klemmen sollen.
Administrator
Beiträge: 10.672
Themen: 172
Registriert: Jun 2005
wozu ???
peak/clip Anzeige würde ich ja verstehen, aber wieder ins Signal rein..?
Don't worry about getting older. You're still gonna do dumb stuff...only slower.
Administrator
Beiträge: 10.672
Themen: 172
Registriert: Jun 2005
wenn ich das richtig sehe, shiftet die Schaltung mit den Dxx das Signal nach + , wenn das Signal grösser wird,
das ist sinnfrei.
da muss irgendwass fehlen, oder anders sein.
Don't worry about getting older. You're still gonna do dumb stuff...only slower.
Member
Beiträge: 10.638
Themen: 357
Registriert: Jul 2012
Nach kurzem Blick in die Büchse ergibt sich:
EMU0204_Rin_R3.asc (Größe: 9,7 KB / Downloads: 732)
Administrator
Beiträge: 10.672
Themen: 172
Registriert: Jun 2005
na geht doch !
so is glaubwürdiger - D fangen Signal ab, damit der ADC nicht aufgeblasen wird
Don't worry about getting older. You're still gonna do dumb stuff...only slower.
Member
Beiträge: 10.638
Themen: 357
Registriert: Jul 2012
28.01.2017, 09:48 PM
(Dieser Beitrag wurde zuletzt bearbeitet: 28.01.2017, 09:49 PM von christianw..)
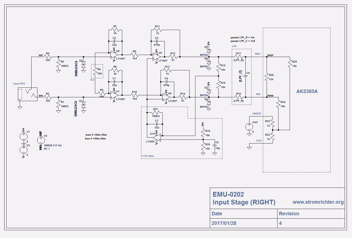
Nu aber echt jetzt!
Eingangsseitig sind ESD-TVS Dioden..
EMU0202_Rin_R4.asc (Größe: 9,7 KB / Downloads: 739)
Wobei ich glaube, die OPV laufen mit +/-6V.
Administrator
Beiträge: 10.672
Themen: 172
Registriert: Jun 2005
mit 1k + 1n geht der input Filter ganz ok, -0,2dB bei 20kHz
Don't worry about getting older. You're still gonna do dumb stuff...only slower.
Member
Beiträge: 10.638
Themen: 357
Registriert: Jul 2012
28.01.2017, 09:54 PM
(Dieser Beitrag wurde zuletzt bearbeitet: 28.01.2017, 09:56 PM von christianw..)
Wirklich, wirklich..
So siehts aus (Echte gemessene Spannungen):
EMU0202_Rin_R5.asc (Größe: 9,72 KB / Downloads: 742)
(28.01.2017, 09:50 PM)alfsch schrieb: mit 1k + 1n geht der input Filter ganz ok, -0,2dB bei 20kHz
Dafür fehlen 2dB Signal.
Administrator
Beiträge: 10.672
Themen: 172
Registriert: Jun 2005
okidoki, dann 330 r + 2n2
+
die Schaltung mit U10 ist so...clever.
bringt den ADC-input sauber auf NULL DC Anteil
Don't worry about getting older. You're still gonna do dumb stuff...only slower.
Member
Beiträge: 10.638
Themen: 357
Registriert: Jul 2012
28.01.2017, 10:14 PM
(Dieser Beitrag wurde zuletzt bearbeitet: 28.01.2017, 10:16 PM von christianw..)
Diese 91R sind auch im DB angegeben als Teil des LPF - hier sind sie in der GK integriert, kann man also auch diese gegen 330R tauschen?
Irgendwo müssen wir noch -20dB ziehen.
Member
Beiträge: 10.638
Themen: 357
Registriert: Jul 2012
Der KH-Verstärker müsste der JRC2114 (U13) sein,
http://www.njr.com/semicon/PDF/NJM2114_E.pdf
Sonst bleibt keiner übrig.
Member
Beiträge: 15.953
Themen: 70
Registriert: Jul 2009
29.01.2017, 03:33 PM
(Dieser Beitrag wurde zuletzt bearbeitet: 29.01.2017, 03:36 PM von voltwide.)
Hab mal die Original-Refs der OPVs eingetragen - erkennbar am Unterstrich
EMU0202_Rin_R5.asc (Größe: 9,73 KB / Downloads: 760)
Die screenshot-Auflösung ist mal wieder Müll
...mit der Lizenz zum Löten!
Member
Beiträge: 10.638
Themen: 357
Registriert: Jul 2012
29.01.2017, 04:45 PM
(Dieser Beitrag wurde zuletzt bearbeitet: 29.01.2017, 04:46 PM von christianw..)
Kannst du eventuell einen der C0G Caps messen? C23 oder C24, das sind die beiden direkt an den ADC-Eingängen.
Member
Beiträge: 15.953
Themen: 70
Registriert: Jul 2009
29.01.2017, 04:53 PM
(Dieser Beitrag wurde zuletzt bearbeitet: 29.01.2017, 04:56 PM von voltwide.)
hab mich mal etwas eingelesen in das Thema.
Das ADC-Datenblatt gibt leider keine Hinweise auf Linearität / Verzerrungen - sollten die im Rauschen untergehen?
Die gezeigten DIY-patches laufen doch auf einige heftige Änderungen hinaus, dabei geht oft die echte Differenzbildung flöten, es bleiben asymmetrische Eingänge, die Eingangsimpedanz wird drastisch reduziert, etc.
Allerdings könnte ich mir vorstellen, dass der EMU-Einangsbuffer tatsächlich vermeidbare Verzerrungen erzeugt,
da die Eingänge ein Gleichtaktsignal sehen.
Von daher wäre der Umbau auf Invertier-Verstärker möglicherweise zielführend.
Genau das sieht man in den Umbauanleitungen und in der ADC-Applikation.
...mit der Lizenz zum Löten!
Member
Beiträge: 10.638
Themen: 357
Registriert: Jul 2012
29.01.2017, 05:05 PM
(Dieser Beitrag wurde zuletzt bearbeitet: 29.01.2017, 05:09 PM von christianw..)
Um das zu testen böte es sich wohl an, das Signal an den beiden 1k4 (diese also entfernen) Widerständen einzuspeisen - somit minimalinvasiv und leicht rückbaubar - nicht?
(29.01.2017, 04:53 PM)voltwide schrieb: Das ADC-Datenblatt gibt leider keine Hinweise auf Linearität / Verzerrungen - sollten die im Rauschen untergehen?
Schau mal hier ins Datenblatt vom EVM:
https://stromrichter.org/showthread.php?...#pid306341
Da ist alles gewünschte vorhanden. (Fig. 3/11/19)
Administrator
Beiträge: 10.672
Themen: 172
Registriert: Jun 2005
+volti
Zitat:Allerdings könnte ich mir vorstellen, dass der EMU-Einangsbuffer tatsächlich vermeidbare Verzerrungen erzeugt,
da die Eingänge ein Gleichtaktsignal sehen.
wo ? ich sehe ne wunderbar symmetrische Schaltung
Don't worry about getting older. You're still gonna do dumb stuff...only slower.
Member
Beiträge: 15.953
Themen: 70
Registriert: Jul 2009
29.01.2017, 07:23 PM
(Dieser Beitrag wurde zuletzt bearbeitet: 29.01.2017, 07:30 PM von voltwide.)
(29.01.2017, 05:20 PM)alfsch schrieb: +volti Zitat:Allerdings könnte ich mir vorstellen, dass der EMU-Einangsbuffer tatsächlich vermeidbare Verzerrungen erzeugt,
da die Eingänge ein Gleichtaktsignal sehen.
wo ? ich sehe ne wunderbar symmetrische Schaltung 
Ich auch, trotzdem gibt es Gleichtaktsignal.
Hab mal den sweetspot gesucht, und jeweils länger gemittelt...
rechter Kanal (gain=Min)
linker Kanal
U3=NJM4580
U5,U6=OPA1662
OPA1662,OPA1612 funktionieren nicht als U3, nach dem Einschalten "lachted" U3a, d.h Ausgang=0
inv-Eingang = 3,7V. Läßt sich rückstellen, indem man + und - Eingang mal kurz brückt.
...mit der Lizenz zum Löten!
Administrator
Beiträge: 10.672
Themen: 172
Registriert: Jun 2005
wieviel Gleichtakt Anteil denn? weil: mit 1% R kann das bei ca -40dB liegen; wenn du es besser willst, wirds teurer; entweder Präzisions-R oder Abgleich mit Spindel Tr.
Don't worry about getting older. You're still gonna do dumb stuff...only slower.