• .
  • Willkommen im Forum!
  • Alles beim Alten...
  • Du hast kaum etwas verpasst ;-)
  • Jetzt noch sicherer mit HTTPS
Hallo, Gast! Anmelden Registrieren


Das "Geheimnis" kleiner Bluetooth Lautsprecher CSR
Nächste Hürde.
Mikrofon wird über USB am PC erkannt aber kein Ton vorhanden. Haken bei Mikrofon Übertragung ist gesetzt.
Als Bluetooth Freisprecheinrichtung Funktioniert alles.   ;think läuft es bei jemandem ohne Probleme?


Grüße
 
Reply
[quote = 'Trigi' pid = '317298' dateline = '1629226054']
Rào cản tiếp theo.
Micrô được nhận dạng trên PC qua USB nhưng không có âm thanh. Truyền qua micrô được kiểm tra.
Mọi thứ hoạt động như một hệ thống rảnh tay Bluetooth.   ;think nó chạy mà không có vấn đề cho ai đó?


Trân trọng
[/trích dẫn]

 Chào! Tôi đến từ Việt Nam, tôi đang lập trình cho dsp Adau1401 nhưng đầu ra bị nhiễu nền, làm thế nào để loại bỏ nó? Mong nhận được phản hồi từ bạn. Tôi không nói được tiếng Đức, tôi xin lỗi
 
Reply
na super ! Vietnamesisch....  Rolleyes

Zitat:Nächste Hürde.
Mikrofon wird am PC über USB erkannt, aber kein Ton. Die Mikrofonübertragung wird getestet.
Alles funktioniert wie eine Bluetooth-Freisprechanlage. ;Glauben Sie, dass es für jemanden ohne Probleme läuft?

Hi! Ich komme aus Vietnam, ich programmiere für dsp Adau1401, aber die Ausgabe hat Hintergrundgeräusche, wie kann ich sie entfernen? Wir freuen uns, bald von Ihnen zu hören. Ich spreche kein Deutsch, tut mir leid

can you write English ?  would help to understand...
    Don't worry about getting older.  You're still gonna do dumb stuff...only slower.
 
Reply
Hallo,
Ist es irgendjemand gelungen in einem QCC3008 Modul, einen Verbindungs Pin zu aktivierenden?
Mit CSRA64215, CSR8645, klappt es.
Mir will es nicht gelingen.
Würde mich sehr über eine Antwort freuen.
 
Reply
Was meinst du mit Verbindungspin?
 
Reply
Ich meine:
Enable Bluetooth Audio Amplifier Pin Code (Password)
Wie bei tinyosshop beschrieben.
https://www.tinyosshop.com/index.php?rou...news_id=55
Wenn sich das Abspielgerät das erste mal mit der Bluetooth Karte verbindet.
Wie ich schon erwähnte, bei der 86** reihe und beim CSRA64215 Modul hat es funktioniert.
Schon mal ein Dankeschön für das Interesse.
 
Reply
Hi,
es scheint gar nicht so einfach zu sein, den Pin Code zu aktivieren!
http://www.52bluetooth.com/thread-71540-1-1.html
Es wird wohl der Quellcode benötigt.
Hat irgendjemand damit experimentiert?
Grüße
 
Reply
Quellcode für die Firmware existiert m.E. nicht frei verfügbar.

Problematisch bei Änderungen tiefer im System ist immer die Sache mit den Keys für ApT-X und andere "Premium" Features.
 
Reply
Ich habe einen CSR8645 auf einer 12V Platine.

Wollte diesen Umbennen , ein CSR-USB-SPI Dongle bei Aliexpress besorgt und mich heute ran gemacht.



Alles nach Anleitung verkabelt, vom Dongle bekomme ich sowohl 3 als auch 1.8 V ( SPI EN )

PSTools hatte ich in der version 2.6 und nun 2.5 bekomme bei beiden die gleiche meldung : Error Detecting chip type (Read failed on USB-SPI)
System ist Win 10 64 Bit.

habe alle kontakte durchgemessen, kontakt besteht.

den SPI EN per 10k R auf 3V gelegt, dann ohne 10K auf 1.8V dann mit 10K auf 1.8V das brachte alles nichts.

Bin sehr ratlos wieso er sich nicht verbinden will...
 
Reply
Der Programmer scheint keine 1.8V Logik zu unterstützen, da muss also noch ein Pegelwandler dazwischen. Sowas wie "TXB0104".
 
Reply
(26.11.2017, 05:40 PM)IPv6 schrieb: "The algorithm connected to USB SPI (1000584) identifies itself as E007 @ 44100 Hz, for which there is no available support."
.... aber die passende Software fehlt mir.
.... ich gehe  davon aus, dass das zwei verschiedene Versionen sind und es eben eine andere Software für die E007 braucht.

Hallo IPv6
du liegst richtig! Ich habe das gleiche Problem gehabt und eine Liste gemacht:

Device ID                         ADK Version
E00F                                CSR867x 4.4.0.21
                                       CSR867x 4.4.0.17
                                       CSR867x 4.3.1.5
E007                                ADK 2.5.1
E008                                ADK 3.5.1
E00A                                ADK 2.4.1641
E00E                                QCC300x
E00D                                CSR867x 4.2

Danke an Erik für den Softwarelink:
https://drive.google.com/drive/folders/1...p8KTWTMd3H

aus dem Forumsbeitrag:
https://www.diyaudio.com/community/threa...fo.349336/

IPv6, vielen vielen Dank für den Hinweis. Nun, nach Jahren ist es endlich gelöst!
Ich hoffe andere können von meinem Struggle profitieren!
 
Reply
Wink 
Hallo zusammen,

seit längerem bin ich schon in Beiträgen wie diesen unterwegs und konnte als stiller Leser schon eine ganze Menge nützlicher Informationen gewinnen, die mir wirklich weitergeholfen haben.

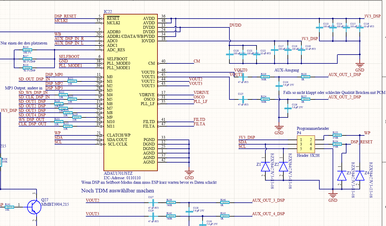
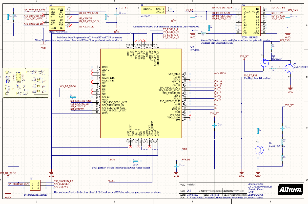
Aktuell bin ich an einem modularen Soundboard dran, welches verschiedene Audio-Inputs wie Bluetooth, AUX, WiFi etc. akzeptiert und diese digital oder analog ausgeben kann. Das wäre bereits die zweite Iteration des Projektes. Soweit funktioniert das meiste wie geplant,  jedoch hapert es noch am Bluetooth-Modul.

Verwendet wird ein QCC3008 Breakout-Board, welches Audio per Bluetooth empfängt und per I2S an einen ADAU1701 weiterleitet. Die passende Konfiguration etc. habe ich bereits in der ADK vorgenommen und ein Audio-Stream, mehrere angeschlossene Geräte etc. sind möglich. Jedoch ist das Ausgangssignal (QCC3008 --> ADAU1701 --> PCM5102) stark verrauscht und hört sich so an, als ob die Clocks nicht recht zueinander passen oder untereinander verzögert sind.

Unter Sigma-Studio habe ich auch alle möglichen Konfigurationen ausprobiert, jedoch ohne Erfolg. Entweder gibts gar kein Signal oder verschiedene Variationen von stark verrauscht. Ich weiß leider nicht wie man hier Bilder anfügt, sonst hätte ich Bilder der Konfigurationen und Schalpläne psoten können. Kann ich aber nachliefern, sobald ich weiß wie das geht.

Hätte jemand spontan eine Idee, was das Problem sein könnte? Noch ein paar mehr Infos: zwischen BT-Modul und ADAU befindet sich ein Level-Shifter
(TXS0108E) und zwei Muxe (SN3257QDYYRQ1), um verschiedene I2S-Quellen an den DSP zu übergeben. Auf dem Oszilloskop sehen die I2S-SIgnale an sich nicht schlecht aus. könnte es an den Muxen liegen oder hat der QCC3008 allgemein ein Problem in Kombination mit einem PCM5102? Testweise habe ich den Level-Shifter abgelötet und das ganze nochmal probiert. Ergebnis: Audio genauso verrauscht wie vorher. Beim Vorgänger habe ich auf einen CSRA64215 zurückgegriffen. Dort hatte ich identische Probleme, bis ich einen Level-Shifter verbaut habe. Dann lief es. Dort wurden ebenfalls PCM5102-ICs über einen ADAU angesprochen.

Ich wäre Dankbar, wenn jemand mir weiterhelfen könnte.

Zwei weitere Kleinigkeiten bezüglich des BT-Moduls wäre die Verwendung von Mikrofonen und das Anzeigen des AKkustandes auf dem Handy.
Zu erstem: Ich habe die beiden differentiellen Line/Mic Ports mit zwei analogen Mikrofonen (CMEJ-0733-42-L050) beschaltet. Zu jedem Gehört eine entsprechende Vorschaltung, welche ich aus dem Datenblatt des QCCs entnommen habe. Jedoch habe ich da mit egal welcher Einstellung kein Signal an den Inputs. Wo könnte auch hier das Problem liegen? Gibt es vielleicht Versionen der BT-Module, bei denen diese Funktion nicht freigeschaltet ist? Lese bei diversen Anbietern "no call function" aber kann das nicht recht zuordnen. Meinen die damit wahrscheinlich die Konfiguration in der Adk? Oder ist es doch tatsächlich nicht möglich mit einigen Boards?

Die letzte Sache die ich mir wünschen würde, wäre das Anzeigen des Akkustandes des Akkus am BT-Modul auf dem Handy. Da hatte ich bisher auch keinen Erfolg. Hat jemand das Feature schonmal zum Laufen bekommen? Und noch eine Sache. Gibt es irgendwo Infos wie man Zustände (z.B. Audio streaming, call incoming etc.) per I2C, UART oder SPi auslesen kann? Momentan mache ich es über Transistorschaltungen. Das sollte doch eigentlich auch ohne extra HW gehen?


Angehängte Dateien Thumbnail(s)
                       
 
Reply
(22.01.2022, 10:24 PM)christianw. schrieb: Der Programmer scheint keine 1.8V Logik zu unterstützen, da muss also noch ein Pegelwandler dazwischen. Sowas wie "TXB0104".

hab das ganze genau einmal hinbekommen, wollte heute ein weiteres modul machen - gar keine chance.

Egal was ich mache es bleibt beim fehler.

Habe den Programmer in verdacht und einen anderen geordert, hoffe das es damit klappt
 
Reply
Moin. Ich stehe gerade etwas auf dem Schlauch.
Ich habe mehrere E104 BT30 (csra64215) Chip in verschiedenen Bluetooth Lautsprechern am laufen. Bei zwei habe ich Probleme mit der Bluetooth Adresse. Sie haben unterschiedliche User frendly Name aber werden als das selbe Gerät erkannt. Wie oder wo kann ich das Problem beheben? Ich finde keine Lektüre dazu.

Grüße Daniel

Gesendet von meinem Mi 9T mit Tapatalk
 
Reply
Moin,
ich bin hier irgendwie in dieses Forum/diesen Thread gekommen, weil ich mich mit den Innereien der Soundlink Mini 2 von Bose beschäftigt habe. Ich habe mir nämlich so eine defekt gekauft und diese auch soweit wieder hinbekommen. Es war ein Connector auf der Hauptplatine defekt, weshalb Mainboard und Akku keine Verbindung mehr hatten. Als ich die alte Platine so analysiert habe, ist mir aufgefallen dass da ein CSR8670 + STM32 Microcontroller verbaut wurde. Ich weiß dass Bose den CSR8670 damals in all seinen Produkten u.A. auch dem QC35 benutzt hat. 

Ich habe hier noch eine Soundlink Mini2 mit defektem Mainboard über und würde mir da jetzt gerne eine eigene PCB für basteln, diese dann natürlich auch OpenSource verfügbar machen. Bin mir noch nicht 100% sicher was ich da alles so brauche und wie ich den originalen TPA3118 Verstärker angesteuert bekomme. 

Da ist ein SPI-Flash Modul mit auf dem Motherboard, kann ich das einfach auslesen und so die "magischen" DSP-Settings von Bose übernehmen? Ansonsten müsste ich mal schauen ob ich den CSR8670 irgendwie entlötet und auf ne Trägerplatine gelötet bekommen. Sind die halbwegs Pin-Kompatibel oder gibts da große unterschiede?


Wenn ich richtig gesehen habe, ist der QCC5125 aktuell das Top-Modell korrekt? Dann würde ich nämlich direkt auf der Basis dieses Chips planen. Gibts da Bibliotheken für Eagle? 

So genug Fragen für den Anfang. Danke für diesen Thread, ich blätter mich hier mal durch. Smile 
 
Reply
(02.06.2022, 09:40 PM)theGamer93 schrieb: Moin,
ich bin hier irgendwie in dieses Forum/diesen Thread gekommen, weil ich mich mit den Innereien der Soundlink Mini 2 von Bose beschäftigt habe. Ich habe mir nämlich so eine defekt gekauft und diese auch soweit wieder hinbekommen. Es war ein Connector auf der Hauptplatine defekt, weshalb Mainboard und Akku keine Verbindung mehr hatten. Als ich die alte Platine so analysiert habe, ist mir aufgefallen dass da ein CSR8670 + STM32 Microcontroller verbaut wurde. Ich weiß dass Bose den CSR8670 damals in all seinen Produkten u.A. auch dem QC35 benutzt hat. 

Ich habe hier noch eine Soundlink Mini2 mit defektem Mainboard über und würde mir da jetzt gerne eine eigene PCB für basteln, diese dann natürlich auch OpenSource verfügbar machen. Bin mir noch nicht 100% sicher was ich da alles so brauche und wie ich den originalen TPA3118 Verstärker angesteuert bekomme. 

Da ist ein SPI-Flash Modul mit auf dem Motherboard, kann ich das einfach auslesen und so die "magischen" DSP-Settings von Bose übernehmen? Ansonsten müsste ich mal schauen ob ich den CSR8670 irgendwie entlötet und auf ne Trägerplatine gelötet bekommen. Sind die halbwegs Pin-Kompatibel oder gibts da große unterschiede?


Wenn ich richtig gesehen habe, ist der QCC5125 aktuell das Top-Modell korrekt? Dann würde ich nämlich direkt auf der Basis dieses Chips planen. Gibts da Bibliotheken für Eagle? 

So genug Fragen für den Anfang. Danke für diesen Thread, ich blätter mich hier mal durch. Smile 

Zu Fragen des TPA3118 kann ich Dir auf jeden Fall helfen. Das Teil wird rein analog angesteuert. Die beste Performance erreicht man mit einer gegenphasigen Ansteuerung. Die Empfindlichkeit/Verstärkung ist über 2 Widerstände einstellbar, ich empfehle die kleinste Verstärkung für geringstes Grundrauschen. Hast Du einen Schaltplan von dem Bose-Teil?
...mit der Lizenz zum Löten!
 
Reply
Moin,
ich meine mal nen Schaltplan gefunden zu haben. Ich muss den nochmal suchen, da war das eigentlich alles schön ersichtlich. Das Ding ist nur... ich hab nun auch die zweite Box zum laufen gebracht. Big Grin Muss ich mir wohl nen neues Objekt zum basteln suchen. Ich wollte mir eh noch ne Box mit dem 3D Drucker drucken, mal sehen. Aber ich glaub ich nehme auch nen TPA3118 dafür
 
Reply
hallo Leute,
ich hab vor einiger Zeit die Überlegung gehabt eine eigene BT- Box zu bauen die ich mit 18V Bosch Akkus betreiben wollte. Soweit so gut hatte noch ein Paar Canton Boxen da. Fusion360 ist das ja kein Problem und der Voron druck alles.

Ich habe mir TWS TPA3118 Verstärker Audio Board von Aliexpress Link bestellt, 
dachte mir die CSR Chips sind ja so billig wird schon eins drauf sein. 
Pustekuchen da ist ein blöder BK3266 drauf, den man nicht wirklich Programmieren kann. 

Dann kam auch schon die Überlegung zu TWS und hab dann auch die zweite Box gebaut aber TWS geht nicht. 
Nach einiger Recherche ist TWS nicht das richtige für mich ist. So wie ich das verstanden habe ist es bei TWS ja so das bei einer Stereo Box dann ein Kanal abgeschaltet wird und beide BT-Boxen den Stereo bilden. Was ich brauche wäre Party Mode ich glaube JBL gibt es das, das man 100 BT-Boxen verbindet.

ich würde gerne den BK3266 aus löten und dafür ein CSR oder QCC einlöten. Da der TBA3118 ja Analog ist wäre das ja nicht so das Problem


Jetzt mal zu meinen Fragen

CSR sind die alten Chips und die QCC die neuen, hab ich das richtig verstanden?

Gibt es eine Liste wo die einzelnen Chips oder Module gelistet sind mit welcher Funktion?

oder könntet ihr mir sagen mit welcher Chip/Modul  EQ-Einstellen, TWS, Partymode und APTX

bei den CSR8630 -35 -45 kann man wohl nur den Namen ändern mehr geht nichts.

gibt es ein online Händler die Chips auch verkauft?
 
Reply