• .
  • Willkommen im Forum!
  • Alles beim Alten...
  • Du hast kaum etwas verpasst ;-)
  • Jetzt noch sicherer mit HTTPS
Hallo, Gast! Anmelden Registrieren


PBG12201 Plasma Bargraph Display - reloaded
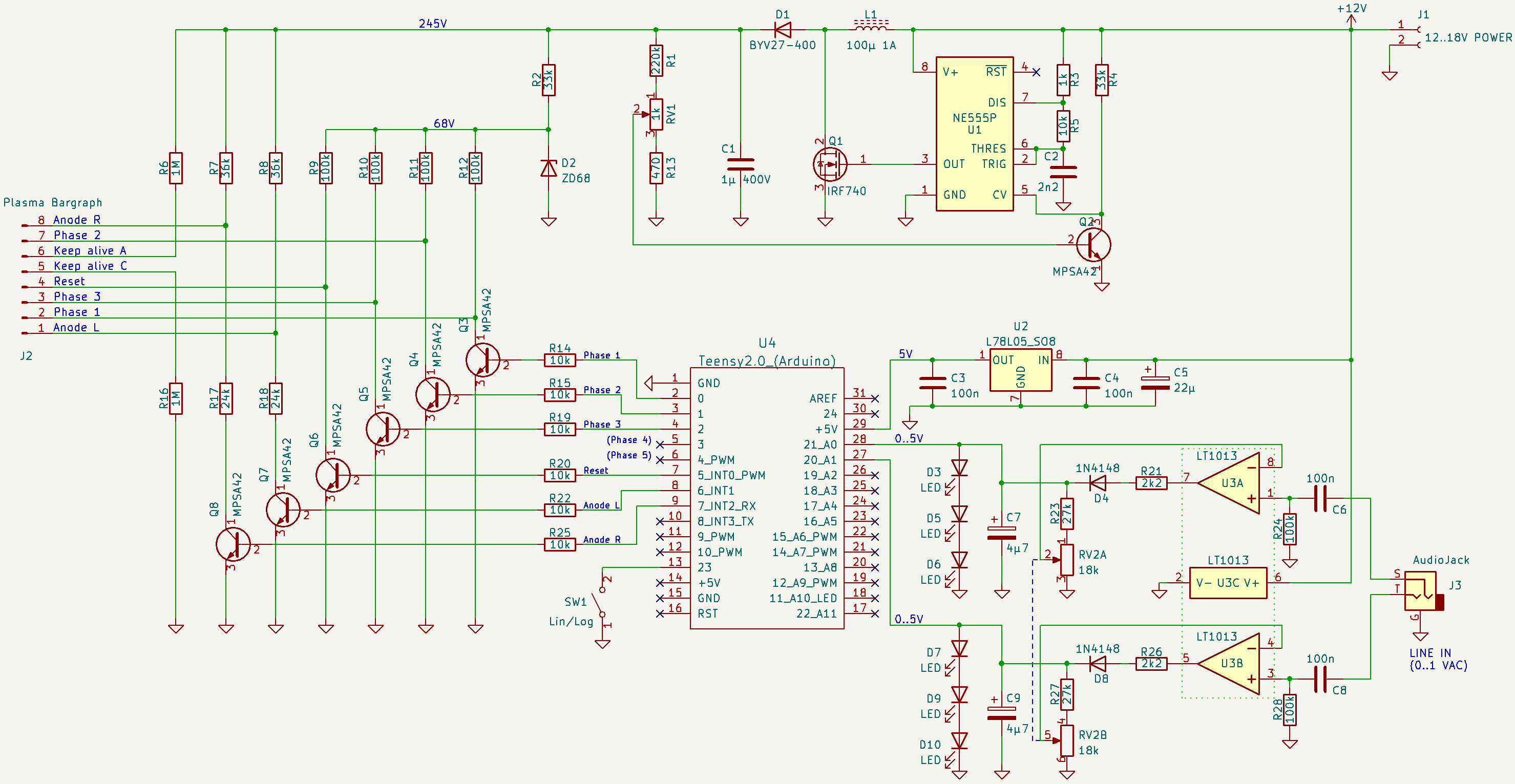
So, diese Schaltung sollte allgemein nachbaubar sein.
  • Geeignet zur Ansteuerung jeder Plasma-Balkenanzeige (Russisch, amerikanisch, englisch, was auch immer) mit 3 oder 5 Phasen.
  • 3-phasiger Aufbau. Für 5 Phasen sind die Pins 5 und 6 (3 und 4  Big Grin ) am Prozessor freigehalten. Dort kann einfach die Schaltung wie für die Phasen 1 bis 3 dupliziert werden.
  • Geeignet ist jeder Arduino oder jedes kompatible Bord. Theoretisch auch jeder µC mit genug Beinen, der mit der Arduino-IDE programmiert werden kann. Falls ein Arduino mit 3,3V Betriebsspannung verwendet werden soll, muss die Spannungsversorgung angepasst werden und die beiden Analogeingänge auf 3,3V geklammert werden (siehe den Hinweis für die LED's).
  • Der Step-Up-Wandler wurde von Bozo übernommen (billig, gut, einfach nachzubauen).
  • Die LED's sind so zu selektieren, dass die Spannung nicht nennenswert über 5V steigen kann. Sie dienen als Inputbegrenzer an den Analogpins des Arduino.
  • D4, D8 und U3 dürfen NICHT gegen "irgendwas anderes" getauscht werden.

   

Der Vollständigkeit halber noch einmal der Code (Arduino):
Code:
// Bargraph @ Teensy 2.0
// Version 0.1beta
#include <FlexiTimer2.h>
#include <math.h>

const byte Frequency = 67;   // Zielfrequenz des Displays in Hz
const byte Segments = 201;   // Anzahl der Segmente des Displays
const byte Phases = 3;       // Anzahl der Phasen des Displays (maximal 5)
const byte ResetPin = 5;     // Resetanschluss
const byte InputPin_1 = 21;  // Eingangspins
const byte InputPin_2 = 20;  // Eingangspins
const byte InputPin_3 = 19;  // Eingangspins
const byte InputPin_4 = 18;  // Eingangspins
const byte LinLogPin = 23;   // Lin-Log-Umschalt-Pin
const byte AnodePin_1 = 6;   // Anodenpins
const byte AnodePin_2 = 7;   // Anodenpins
const byte AnodePin_3 = 8;   // Anodenpins
const byte AnodePin_4 = 9;   // Anodenpins
const byte Umax = 5;         // Maximalspannung am Analog-Input
const float Ustep = 0.004888;// Spannung zwischen 2 ADC-Werten

volatile int Actual_Phase;        // Zähler für die Phasensteuerung
volatile int Old_Phase;           // Zähler für die Phasensteuerung
volatile int Actual_Segment = 1;  // Zähler für die Phasensteuerung

int Input_1 = 0;  // Analogspeichervariable
int Input_2 = 0;  // Analogspeichervariable
int Input_3 = 0;  // Analogspeichervariable
int Input_4 = 0;  // Analogspeichervariable
int InputScaler;  // Faktor zur Skalierung der ADC-Werte auf die Segmentzahl (lineare Anzeige)
int Balken_1 = 0; // Variable für die aktuelle Balkenlänge
int Balken_2 = 0; // Variable für die aktuelle Balkenlänge
int Balken_3 = 0; // Variable für die aktuelle Balkenlänge
int Balken_4 = 0; // Variable für die aktuelle Balkenlänge
double dBV;        // dBV log
int LogTab[1024]; // LogTabelle ADC-Werte - Segmente

void flush() {                                      // Interrupt service routine zur Phasensteuerung
 switch (Actual_Segment) {
   case Segments:                                    // Das letzte Segment erreicht?
     digitalWrite(Actual_Phase, LOW);                  // Das letzte Segment abschalten
     digitalWrite(ResetPin, HIGH);                     // Reset des Displays
     Actual_Segment = 1;                               // Rücksetzen der Zähler
     Actual_Phase = Phases;                            // Rücksetzen der Zähler
     digitalWrite(AnodePin_1, LOW);                   // Anoden wieder einschalten
     digitalWrite(AnodePin_2, LOW);                   // Anoden wieder einschalten
     digitalWrite(AnodePin_3, LOW);                   // Anoden wieder einschalten
     digitalWrite(AnodePin_4, LOW);                   // Anoden wieder einschalten
     break;
   default:                                          // Kern der Displaysteuerung
     Actual_Segment++;                                             // Zeiger auf das aktuelle Segment erhöhen
     if (Balken_1 < Actual_Segment) digitalWrite(AnodePin_1, HIGH); // Bei Solllänge des Balkens wird die Anode abgeschaltet
     if (Balken_2 < Actual_Segment) digitalWrite(AnodePin_2, HIGH); // Bei Solllänge des Balkens wird die Anode abgeschaltet
     if (Balken_3 < Actual_Segment) digitalWrite(AnodePin_3, HIGH); // Bei Solllänge des Balkens wird die Anode abgeschaltet
     if (Balken_4 < Actual_Segment) digitalWrite(AnodePin_4, HIGH); // Bei Solllänge des Balkens wird die Anode abgeschaltet
     Old_Phase = Actual_Phase++;                                   // Zeiger auf die aktuelle Phase erhöhen und den alten Wert sichern
     if (Actual_Phase > Phases - 1) Actual_Phase = 0;              // Phase overflow auf Null
     digitalWrite(Actual_Phase, HIGH);                             // Das nächste Segment anschalten
     digitalWrite(Old_Phase, LOW);                                 // Das alte Segment ausschalten
     digitalWrite(ResetPin, LOW);                                  // Reset deaktivieren, falls aktiv
     break;
 }
}

void setup() {
 pinMode(0, OUTPUT); // Die Pins für maximal 5 Phasen werden als Output-Pins definiert
 pinMode(1, OUTPUT);
 pinMode(2, OUTPUT);
 pinMode(3, OUTPUT);
 pinMode(4, OUTPUT);
 pinMode(ResetPin, OUTPUT); // Resetpin wird als Output-Pin definiert
 pinMode(LinLogPin, INPUT_PULLUP); // Pin offen: linear, Pin mit GROUND verbunden: logarithmisch
 pinMode(AnodePin_1, OUTPUT);
 pinMode(AnodePin_2, OUTPUT);
 pinMode(AnodePin_3, OUTPUT);
 pinMode(AnodePin_4, OUTPUT);

 Actual_Phase = Phases;
 InputScaler = 1024/Segments;   // Faktor zur Skalierung der ADC-Werte auf die Segmentzahl (lineare Anzeige)

 // Logtabelle schreiben

 LogTab[0] = 1; // Fade out  unter -45dBV, relativ zum Maximalpegel
 LogTab[1] = 2;
 LogTab[2] = 3;
 LogTab[3] = 3;
 LogTab[4] = 4;
 LogTab[5] = 4;
 for(int x = 6; x < 1024; x++) { // Berechnung der Log-Tabelle
   dBV = 20.0 * log10(x * Ustep / Umax);
   LogTab[x] = 4.4 * dBV + Segments;
 }

 digitalWrite(ResetPin, HIGH);                         // Reset des Displays  
 FlexiTimer2::set(1, 1.0/(Frequency*Segments), flush); // Definition des Timerinterrupts
 FlexiTimer2::start();                                 // Aktivierung des Interrupts
}

void loop() {   // Hauptprogramm
 Input_1 = analogRead(InputPin_1); // ADC
 Input_2 = analogRead(InputPin_2);
 Input_3 = analogRead(InputPin_3);
 Input_4 = analogRead(InputPin_4);

 switch (digitalRead(LinLogPin)) {
   case HIGH:  // Default linear, interner Pullup-Widerstand ist aktiviert
     Balken_1 = Input_1/InputScaler; // lineare Skalierung der ADC-Werte auf die Segmentzahl
     Balken_2 = Input_2/InputScaler; // lineare Skalierung der ADC-Werte auf die Segmentzahl
     Balken_3 = Input_3/InputScaler; // lineare Skalierung der ADC-Werte auf die Segmentzahl
     Balken_4 = Input_4/InputScaler; // lineare Skalierung der ADC-Werte auf die Segmentzahl
     break;
   case LOW: // Logarithmisch
     Balken_1 = LogTab[Input_1]; // Lesen der Log-Tabelle
     Balken_2 = LogTab[Input_2];
     Balken_3 = LogTab[Input_3];
     Balken_4 = LogTab[Input_4];
   break;
 }

}
 
Reply
  


Nachrichten in diesem Thema
RE: PBG12201 Plasma Bargraph Display - reloaded - von Maxxim - 30.08.2017, 05:43 AM
RE: PBG12201 Plasma Bargraph Display - reloaded - von kahlo - 10.11.2023, 04:18 PM