• .
  • Willkommen im Forum!
  • Alles beim Alten...
  • Du hast kaum etwas verpasst ;-)
  • Jetzt noch sicherer mit HTTPS
Hallo, Gast! Anmelden Registrieren


230V-LLC-Netzteil
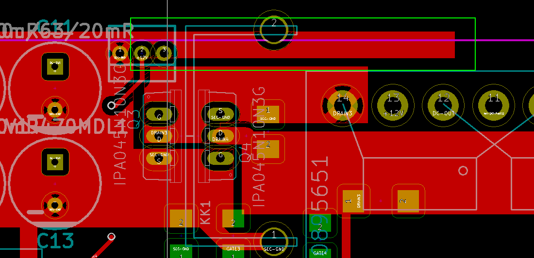
Der Fehler waren neue DRC-Rules, die in <4.0.5 noch nicht existieren. Beim letzten Mal ging das, da ich nicht an den Rules geschraubt habe. Ich habe bei den Vias des Restring auf 0.3 vergrößert - 0.6/0.8 -> 0.6/0.9

Die neuen Rules betrafen "diff_pair".

Auf dem PCB wurde geändert:

Sek. Anschlussblock weiter zum Rand
Sek. Elkos weiter zum Rand, dichter zusammen

Spoke-Width der Thermal für die Flächen sekundär
Isolation sek. teilweise runtergesetzt auf 0.4/0.5

Anschlüsse der sek. FETs als Solid ausgeführt

Und noch 2-3 Leiterbahnen

Ich habe mir erlaubt den Gleichrichter und Elko zu verschieben, da mir nicht klar ist, warum der mit gebogenen Beinen montiert werden muss. Wenn die Footprint stimmen, sollten jetzt alle 3 Bauteile dort gerade montiert werden können. (Sofern die Befestigungsmutter/Schraubenkopf nicht mit dem Elko kollidiert.)

Wofür ist eigentlich diese Antenne?

   
 
Reply
  


Nachrichten in diesem Thema
230V-LLC-Netzteil - von voltwide - 30.05.2015, 09:49 PM
[Kein Betreff] - von E_Tobi - 31.05.2015, 01:06 PM
[Kein Betreff] - von voltwide - 31.05.2015, 04:53 PM
RE: - von ChocoHolic - 31.05.2015, 07:47 PM
RE: RE: - von E_Tobi - 31.05.2015, 08:04 PM
[Kein Betreff] - von voltwide - 31.05.2015, 10:34 PM
RE: - von ChocoHolic - 31.05.2015, 11:34 PM
[Kein Betreff] - von voltwide - 31.05.2015, 11:48 PM
RE: - von alfsch - 01.06.2015, 09:38 AM
RE: - von ChocoHolic - 01.06.2015, 07:26 PM
[Kein Betreff] - von voltwide - 02.06.2015, 03:08 PM
[Kein Betreff] - von Black_Chicken - 04.06.2015, 01:22 PM
[Kein Betreff] - von voltwide - 04.06.2015, 03:49 PM
RE: - von Black_Chicken - 04.06.2015, 04:11 PM
[Kein Betreff] - von E_Tobi - 04.06.2015, 06:57 PM
RE: RE: - von Black_Chicken - 04.06.2015, 11:16 PM
[Kein Betreff] - von ChocoHolic - 05.06.2015, 10:37 PM
RE: - von voltwide - 06.06.2015, 01:00 AM
[Kein Betreff] - von ChocoHolic - 06.06.2015, 11:02 AM
[Kein Betreff] - von kahlo - 06.06.2015, 02:18 PM
[Kein Betreff] - von voltwide - 06.06.2015, 03:23 PM
[Kein Betreff] - von voltwide - 08.06.2015, 09:53 PM
[Kein Betreff] - von voltwide - 08.06.2015, 10:04 PM
[Kein Betreff] - von Black_Chicken - 09.06.2015, 01:04 PM
RE: - von voltwide - 09.06.2015, 03:22 PM
RE: - von ChocoHolic - 09.06.2015, 08:22 PM
[Kein Betreff] - von voltwide - 09.06.2015, 11:24 PM
[Kein Betreff] - von voltwide - 09.06.2015, 11:33 PM
[Kein Betreff] - von Black_Chicken - 10.06.2015, 02:06 PM
[Kein Betreff] - von voltwide - 10.06.2015, 06:09 PM
RE: - von ChocoHolic - 10.06.2015, 06:50 PM
RE: - von ChocoHolic - 10.06.2015, 08:52 PM
[Kein Betreff] - von voltwide - 10.06.2015, 11:54 PM
[Kein Betreff] - von E_Tobi - 11.06.2015, 07:46 PM
[Kein Betreff] - von ChocoHolic - 11.06.2015, 08:11 PM
RE: - von E_Tobi - 11.06.2015, 09:32 PM
RE: - von voltwide - 11.06.2015, 10:10 PM
[Kein Betreff] - von voltwide - 11.06.2015, 10:14 PM
[Kein Betreff] - von ChocoHolic - 11.06.2015, 10:18 PM
[Kein Betreff] - von voltwide - 11.06.2015, 10:42 PM
RE: - von voltwide - 11.06.2015, 10:56 PM
RE: - von ChocoHolic - 11.06.2015, 10:59 PM
[Kein Betreff] - von voltwide - 11.06.2015, 11:01 PM
RE: RE: - von voltwide - 11.06.2015, 11:04 PM
RE: RE: - von voltwide - 11.06.2015, 11:06 PM
[Kein Betreff] - von voltwide - 11.06.2015, 11:10 PM
RE: RE: - von ChocoHolic - 11.06.2015, 11:16 PM
RE: - von voltwide - 11.06.2015, 11:19 PM
[Kein Betreff] - von voltwide - 11.06.2015, 11:23 PM
[Kein Betreff] - von voltwide - 11.06.2015, 11:34 PM
[Kein Betreff] - von voltwide - 12.06.2015, 02:38 PM
[Kein Betreff] - von voltwide - 12.06.2015, 02:51 PM
[Kein Betreff] - von alfsch - 12.06.2015, 04:57 PM
[Kein Betreff] - von voltwide - 12.06.2015, 05:10 PM
RE: - von ChocoHolic - 12.06.2015, 06:47 PM
[Kein Betreff] - von Black_Chicken - 12.06.2015, 06:59 PM
RE: RE: - von voltwide - 12.06.2015, 07:03 PM
[Kein Betreff] - von ChocoHolic - 12.06.2015, 10:57 PM
[Kein Betreff] - von voltwide - 12.06.2015, 11:31 PM
RE: - von ChocoHolic - 13.06.2015, 01:12 AM
RE: RE: - von voltwide - 13.06.2015, 09:23 AM
[Kein Betreff] - von voltwide - 13.06.2015, 09:28 AM
RE: - von ChocoHolic - 13.06.2015, 09:58 AM
RE: - von christianw. - 13.06.2015, 11:22 AM
[Kein Betreff] - von ChocoHolic - 13.06.2015, 11:35 AM
[Kein Betreff] - von voltwide - 13.06.2015, 03:18 PM
[Kein Betreff] - von Black_Chicken - 13.06.2015, 08:30 PM
[Kein Betreff] - von voltwide - 13.06.2015, 08:57 PM
[Kein Betreff] - von E_Tobi - 13.06.2015, 09:37 PM
RE: - von ChocoHolic - 13.06.2015, 11:11 PM
[Kein Betreff] - von voltwide - 15.06.2015, 11:48 PM
[Kein Betreff] - von voltwide - 16.06.2015, 01:19 AM
[Kein Betreff] - von alfsch - 16.06.2015, 09:48 AM
[Kein Betreff] - von voltwide - 16.06.2015, 11:03 AM
[Kein Betreff] - von voltwide - 16.06.2015, 12:04 PM
[Kein Betreff] - von voltwide - 17.06.2015, 11:17 AM
[Kein Betreff] - von alfsch - 17.06.2015, 12:44 PM
[Kein Betreff] - von voltwide - 17.06.2015, 01:06 PM
[Kein Betreff] - von kahlo - 17.06.2015, 02:16 PM
[Kein Betreff] - von voltwide - 17.06.2015, 04:55 PM
[Kein Betreff] - von alfsch - 17.06.2015, 06:22 PM
[Kein Betreff] - von ChocoHolic - 17.06.2015, 08:04 PM
[Kein Betreff] - von christianw. - 29.06.2015, 04:40 PM
[Kein Betreff] - von voltwide - 29.06.2015, 06:47 PM
[Kein Betreff] - von christianw. - 29.06.2015, 07:37 PM
RE: - von voltwide - 29.06.2015, 10:18 PM
[Kein Betreff] - von voltwide - 29.06.2015, 10:23 PM
[Kein Betreff] - von christianw. - 30.06.2015, 01:13 AM
[Kein Betreff] - von voltwide - 30.06.2015, 09:00 AM
[Kein Betreff] - von voltwide - 30.06.2015, 05:53 PM
[Kein Betreff] - von christianw. - 30.06.2015, 06:32 PM
[Kein Betreff] - von E_Tobi - 30.06.2015, 09:39 PM
[Kein Betreff] - von voltwide - 30.06.2015, 10:22 PM
RE: - von voltwide - 30.06.2015, 10:23 PM
RE: - von voltwide - 30.06.2015, 10:26 PM
[Kein Betreff] - von alfsch - 01.07.2015, 01:33 PM
RE: - von voltwide - 01.07.2015, 03:53 PM
[Kein Betreff] - von christianw. - 01.07.2015, 04:58 PM
RE: - von voltwide - 01.07.2015, 05:19 PM
[Kein Betreff] - von christianw. - 01.07.2015, 06:19 PM
RE: RE: - von E_Tobi - 01.07.2015, 08:16 PM
RE: - von voltwide - 01.07.2015, 08:46 PM
RE: RE: RE: - von voltwide - 01.07.2015, 09:00 PM
[Kein Betreff] - von voltwide - 01.07.2015, 10:37 PM
[Kein Betreff] - von voltwide - 02.07.2015, 12:05 PM
[Kein Betreff] - von voltwide - 02.07.2015, 12:08 PM
[Kein Betreff] - von kahlo - 02.07.2015, 12:14 PM
[Kein Betreff] - von voltwide - 02.07.2015, 05:29 PM
[Kein Betreff] - von voltwide - 02.07.2015, 08:14 PM
[Kein Betreff] - von christianw. - 02.07.2015, 08:19 PM
[Kein Betreff] - von voltwide - 02.07.2015, 11:40 PM
[Kein Betreff] - von christianw. - 03.07.2015, 04:36 AM
RE: - von voltwide - 03.07.2015, 09:37 AM
[Kein Betreff] - von voltwide - 03.07.2015, 01:12 PM
[Kein Betreff] - von christianw. - 03.07.2015, 02:58 PM
[Kein Betreff] - von E_Tobi - 03.07.2015, 03:46 PM
[Kein Betreff] - von Black_Chicken - 03.07.2015, 08:44 PM
RE: - von voltwide - 04.07.2015, 12:04 AM
RE: - von voltwide - 04.07.2015, 12:09 AM
RE: - von voltwide - 04.07.2015, 12:11 AM
[Kein Betreff] - von alfsch - 04.07.2015, 03:22 AM
[Kein Betreff] - von voltwide - 04.07.2015, 09:39 AM
RE: RE: - von E_Tobi - 04.07.2015, 10:21 AM
RE: RE: RE: - von voltwide - 04.07.2015, 12:05 PM
RE: - von voltwide - 04.07.2015, 12:30 PM
[Kein Betreff] - von E_Tobi - 04.07.2015, 12:49 PM
[Kein Betreff] - von voltwide - 04.07.2015, 11:29 PM
RE: - von voltwide - 04.07.2015, 11:37 PM
[Kein Betreff] - von voltwide - 05.07.2015, 12:03 AM
[Kein Betreff] - von E_Tobi - 05.07.2015, 11:59 AM
[Kein Betreff] - von voltwide - 05.07.2015, 12:07 PM
[Kein Betreff] - von voltwide - 05.07.2015, 12:54 PM
[Kein Betreff] - von E_Tobi - 05.07.2015, 01:34 PM
RE: - von voltwide - 05.07.2015, 02:02 PM
RE: RE: - von E_Tobi - 05.07.2015, 03:56 PM
[Kein Betreff] - von voltwide - 05.07.2015, 06:49 PM
RE: RE: RE: - von voltwide - 05.07.2015, 06:54 PM
[Kein Betreff] - von voltwide - 05.07.2015, 07:56 PM
[Kein Betreff] - von voltwide - 08.07.2015, 12:58 AM
[Kein Betreff] - von christianw. - 08.07.2015, 11:13 AM
[Kein Betreff] - von alfsch - 09.07.2015, 06:33 PM
[Kein Betreff] - von voltwide - 12.07.2015, 11:46 PM
[Kein Betreff] - von ChocoHolic - 13.07.2015, 01:50 PM
[Kein Betreff] - von voltwide - 13.07.2015, 02:30 PM
[Kein Betreff] - von voltwide - 13.07.2015, 02:36 PM
[Kein Betreff] - von ChocoHolic - 13.07.2015, 03:45 PM
[Kein Betreff] - von christianw. - 13.07.2015, 04:51 PM
[Kein Betreff] - von alfsch - 13.07.2015, 06:41 PM
RE: - von voltwide - 13.07.2015, 07:21 PM
RE: - von christianw. - 13.07.2015, 07:35 PM
RE: RE: - von voltwide - 13.07.2015, 08:10 PM
[Kein Betreff] - von ChocoHolic - 13.07.2015, 08:40 PM
[Kein Betreff] - von alfsch - 13.07.2015, 09:04 PM
RE: - von voltwide - 13.07.2015, 09:55 PM
[Kein Betreff] - von kahlo - 13.07.2015, 09:59 PM
[Kein Betreff] - von kahlo - 13.07.2015, 10:03 PM
[Kein Betreff] - von ChocoHolic - 13.07.2015, 10:19 PM
[Kein Betreff] - von voltwide - 13.07.2015, 11:34 PM
[Kein Betreff] - von voltwide - 13.07.2015, 11:53 PM
[Kein Betreff] - von voltwide - 13.07.2015, 11:54 PM
RE: - von voltwide - 14.07.2015, 12:37 AM
RE: - von alfsch - 14.07.2015, 07:10 AM
[Kein Betreff] - von christianw. - 14.07.2015, 11:53 AM
[Kein Betreff] - von Black_Chicken - 14.07.2015, 10:32 PM
[Kein Betreff] - von christianw. - 15.07.2015, 01:36 AM
[Kein Betreff] - von voltwide - 18.07.2015, 08:27 PM
[Kein Betreff] - von voltwide - 18.07.2015, 08:45 PM
[Kein Betreff] - von voltwide - 18.07.2015, 08:56 PM
[Kein Betreff] - von christianw. - 18.07.2015, 10:39 PM
[Kein Betreff] - von voltwide - 19.07.2015, 12:17 AM
[Kein Betreff] - von voltwide - 19.07.2015, 12:43 AM
[Kein Betreff] - von christianw. - 19.07.2015, 01:50 AM
RE: - von alfsch - 19.07.2015, 08:58 PM
[Kein Betreff] - von Black_Chicken - 20.07.2015, 09:49 AM
RE: - von voltwide - 21.07.2015, 12:43 AM
[Kein Betreff] - von voltwide - 21.07.2015, 12:47 AM
[Kein Betreff] - von voltwide - 21.07.2015, 12:49 AM
[Kein Betreff] - von voltwide - 22.07.2015, 12:03 AM
[Kein Betreff] - von voltwide - 22.07.2015, 12:05 AM
[Kein Betreff] - von christianw. - 22.07.2015, 01:05 AM
[Kein Betreff] - von voltwide - 22.07.2015, 01:30 AM
[Kein Betreff] - von voltwide - 24.07.2015, 10:41 PM
[Kein Betreff] - von christianw. - 25.07.2015, 12:11 PM
[Kein Betreff] - von voltwide - 25.07.2015, 12:19 PM
[Kein Betreff] - von christianw. - 25.07.2015, 12:45 PM
[Kein Betreff] - von voltwide - 25.07.2015, 12:51 PM
[Kein Betreff] - von voltwide - 03.08.2015, 02:46 PM
[Kein Betreff] - von voltwide - 03.08.2015, 10:59 PM
[Kein Betreff] - von christianw. - 04.08.2015, 08:34 AM
[Kein Betreff] - von voltwide - 04.08.2015, 09:57 AM
[Kein Betreff] - von christianw. - 04.08.2015, 12:47 PM
[Kein Betreff] - von christianw. - 04.08.2015, 02:22 PM
RE: - von voltwide - 04.08.2015, 05:04 PM
RE: - von voltwide - 04.08.2015, 05:07 PM
[Kein Betreff] - von christianw. - 04.08.2015, 05:27 PM
[Kein Betreff] - von voltwide - 04.08.2015, 06:21 PM
[Kein Betreff] - von christianw. - 04.08.2015, 07:13 PM
[Kein Betreff] - von voltwide - 04.08.2015, 08:42 PM
[Kein Betreff] - von voltwide - 04.08.2015, 08:43 PM
[Kein Betreff] - von alfsch - 04.08.2015, 09:50 PM
[Kein Betreff] - von Black_Chicken - 04.08.2015, 10:18 PM
[Kein Betreff] - von voltwide - 04.08.2015, 11:05 PM
[Kein Betreff] - von christianw. - 05.08.2015, 12:37 AM
RE: 230V-LLC-Netzteil - von SEBOJ - 05.08.2015, 08:44 AM
RE: RE: 230V-LLC-Netzteil - von voltwide - 05.08.2015, 11:13 AM
RE: - von voltwide - 05.08.2015, 11:16 AM
[Kein Betreff] - von christianw. - 05.08.2015, 12:15 PM
RE: - von voltwide - 05.08.2015, 01:02 PM
[Kein Betreff] - von christianw. - 05.08.2015, 02:37 PM
RE: - von voltwide - 05.08.2015, 02:44 PM
[Kein Betreff] - von christianw. - 05.08.2015, 04:53 PM
[Kein Betreff] - von christianw. - 05.08.2015, 07:26 PM
[Kein Betreff] - von ChocoHolic - 05.08.2015, 09:42 PM
RE: - von voltwide - 06.08.2015, 01:56 AM
[Kein Betreff] - von voltwide - 06.08.2015, 02:07 AM
[Kein Betreff] - von voltwide - 09.08.2015, 01:45 PM
[Kein Betreff] - von voltwide - 09.08.2015, 01:53 PM
[Kein Betreff] - von voltwide - 09.08.2015, 04:48 PM
[Kein Betreff] - von christianw. - 09.08.2015, 05:44 PM
[Kein Betreff] - von voltwide - 09.08.2015, 06:08 PM
RE: - von ChocoHolic - 09.08.2015, 06:17 PM
[Kein Betreff] - von ChocoHolic - 09.08.2015, 07:12 PM
[Kein Betreff] - von voltwide - 09.08.2015, 09:14 PM
[Kein Betreff] - von alfsch - 09.08.2015, 10:38 PM
[Kein Betreff] - von voltwide - 10.08.2015, 01:03 AM
[Kein Betreff] - von voltwide - 10.08.2015, 01:12 AM
[Kein Betreff] - von voltwide - 10.08.2015, 01:26 AM
[Kein Betreff] - von christianw. - 10.08.2015, 02:01 AM
RE: - von alfsch - 10.08.2015, 07:43 AM
RE: - von voltwide - 10.08.2015, 08:41 AM
[Kein Betreff] - von christianw. - 10.08.2015, 11:15 AM
[Kein Betreff] - von ChocoHolic - 10.08.2015, 01:01 PM
RE: - von voltwide - 10.08.2015, 02:15 PM
[Kein Betreff] - von christianw. - 10.08.2015, 02:42 PM
RE: - von voltwide - 10.08.2015, 04:39 PM
[Kein Betreff] - von christianw. - 10.08.2015, 05:51 PM
[Kein Betreff] - von voltwide - 10.08.2015, 06:17 PM
[Kein Betreff] - von voltwide - 10.08.2015, 06:20 PM
RE: - von alfsch - 10.08.2015, 06:30 PM
[Kein Betreff] - von voltwide - 10.08.2015, 06:45 PM
[Kein Betreff] - von E_Tobi - 10.08.2015, 07:21 PM
[Kein Betreff] - von ChocoHolic - 10.08.2015, 08:21 PM
RE: - von voltwide - 10.08.2015, 09:12 PM
RE: - von ChocoHolic - 10.08.2015, 09:57 PM
[Kein Betreff] - von alfsch - 10.08.2015, 11:24 PM
RE: RE: - von voltwide - 10.08.2015, 11:32 PM
[Kein Betreff] - von voltwide - 10.08.2015, 11:43 PM
[Kein Betreff] - von voltwide - 10.08.2015, 11:53 PM
[Kein Betreff] - von voltwide - 11.08.2015, 12:13 AM
[Kein Betreff] - von christianw. - 11.08.2015, 02:24 AM
[Kein Betreff] - von ChocoHolic - 11.08.2015, 06:49 AM
RE: - von voltwide - 11.08.2015, 09:16 AM
[Kein Betreff] - von christianw. - 11.08.2015, 12:19 PM
RE: - von voltwide - 11.08.2015, 12:35 PM
[Kein Betreff] - von christianw. - 11.08.2015, 02:57 PM
RE: RE: - von ChocoHolic - 11.08.2015, 06:05 PM
[Kein Betreff] - von voltwide - 12.08.2015, 12:29 AM
[Kein Betreff] - von 3eepoint - 12.08.2015, 01:57 AM
RE: - von voltwide - 12.08.2015, 08:00 AM
[Kein Betreff] - von madmoony - 12.08.2015, 08:02 AM
[Kein Betreff] - von voltwide - 12.08.2015, 11:29 PM
[Kein Betreff] - von alfsch - 13.08.2015, 07:45 AM
RE: - von voltwide - 13.08.2015, 07:56 AM
[Kein Betreff] - von ChocoHolic - 13.08.2015, 10:40 PM
[Kein Betreff] - von voltwide - 13.08.2015, 11:36 PM
[Kein Betreff] - von voltwide - 13.08.2015, 11:44 PM
[Kein Betreff] - von voltwide - 14.08.2015, 12:25 AM
[Kein Betreff] - von alfsch - 14.08.2015, 07:32 AM
RE: - von ChocoHolic - 14.08.2015, 07:21 PM
[Kein Betreff] - von voltwide - 16.08.2015, 08:46 PM
[Kein Betreff] - von kischo - 17.08.2015, 09:44 AM
RE: - von voltwide - 17.08.2015, 11:14 AM
[Kein Betreff] - von voltwide - 17.08.2015, 11:23 AM
[Kein Betreff] - von E_Tobi - 17.08.2015, 12:44 PM
RE: - von voltwide - 17.08.2015, 03:01 PM
[Kein Betreff] - von voltwide - 17.08.2015, 07:12 PM
[Kein Betreff] - von voltwide - 17.08.2015, 07:18 PM
[Kein Betreff] - von christianw. - 17.08.2015, 07:20 PM
RE: - von voltwide - 17.08.2015, 07:22 PM
[Kein Betreff] - von christianw. - 17.08.2015, 08:52 PM
[Kein Betreff] - von voltwide - 17.08.2015, 10:43 PM
[Kein Betreff] - von alfsch - 18.08.2015, 09:47 AM
[Kein Betreff] - von E_Tobi - 18.08.2015, 11:01 AM
[Kein Betreff] - von christianw. - 18.08.2015, 11:02 AM
[Kein Betreff] - von E_Tobi - 18.08.2015, 11:10 AM
RE: - von voltwide - 18.08.2015, 01:54 PM
[Kein Betreff] - von voltwide - 18.08.2015, 01:59 PM
[Kein Betreff] - von voltwide - 18.08.2015, 08:59 PM
[Kein Betreff] - von alfsch - 18.08.2015, 09:15 PM
[Kein Betreff] - von ChocoHolic - 21.08.2015, 09:05 PM
RE: - von voltwide - 21.08.2015, 09:15 PM
[Kein Betreff] - von voltwide - 21.08.2015, 09:35 PM
[Kein Betreff] - von voltwide - 21.08.2015, 11:26 PM
RE: - von ChocoHolic - 23.08.2015, 07:48 PM
[Kein Betreff] - von christianw. - 23.08.2015, 08:33 PM
[Kein Betreff] - von voltwide - 23.08.2015, 10:19 PM
[Kein Betreff] - von christianw. - 23.08.2015, 10:25 PM
RE: - von voltwide - 23.08.2015, 10:27 PM
[Kein Betreff] - von christianw. - 23.08.2015, 11:15 PM
[Kein Betreff] - von E_Tobi - 28.08.2015, 04:21 PM
[Kein Betreff] - von voltwide - 28.08.2015, 06:48 PM
[Kein Betreff] - von christianw. - 28.08.2015, 07:06 PM
[Kein Betreff] - von voltwide - 28.08.2015, 08:07 PM
[Kein Betreff] - von christianw. - 28.08.2015, 10:03 PM
[Kein Betreff] - von E_Tobi - 29.08.2015, 11:34 AM
[Kein Betreff] - von E_Tobi - 09.10.2015, 06:16 PM
[Kein Betreff] - von voltwide - 09.10.2015, 07:23 PM
[Kein Betreff] - von christianw. - 09.10.2015, 07:47 PM
[Kein Betreff] - von E_Tobi - 09.10.2015, 08:14 PM
RE: - von voltwide - 09.10.2015, 08:36 PM
[Kein Betreff] - von christianw. - 03.01.2016, 04:13 AM
[Kein Betreff] - von voltwide - 03.01.2016, 09:59 AM
[Kein Betreff] - von alfsch - 03.01.2016, 12:40 PM
[Kein Betreff] - von voltwide - 14.07.2016, 10:40 PM
[Kein Betreff] - von kahlo - 14.07.2016, 11:00 PM
[Kein Betreff] - von voltwide - 14.07.2016, 11:06 PM
RE: 230V-LLC-Netzteil - von christianw. - 14.07.2016, 11:10 PM
[Kein Betreff] - von voltwide - 14.07.2016, 11:17 PM
[Kein Betreff] - von voltwide - 14.07.2016, 11:28 PM
[Kein Betreff] - von kahlo - 15.07.2016, 12:10 AM
RE: 230V-LLC-Netzteil - von voltwide - 15.07.2016, 01:32 AM
[Kein Betreff] - von ChocoHolic - 15.07.2016, 12:43 PM
[Kein Betreff] - von voltwide - 15.07.2016, 01:05 PM
[Kein Betreff] - von voltwide - 15.07.2016, 01:23 PM
[Kein Betreff] - von ChocoHolic - 15.07.2016, 02:04 PM
[Kein Betreff] - von E_Tobi - 15.07.2016, 02:15 PM
RE: - von ChocoHolic - 15.07.2016, 02:49 PM
[Kein Betreff] - von voltwide - 15.07.2016, 03:32 PM
RE: 230V-LLC-Netzteil - von voltwide - 15.07.2016, 10:13 PM
RE: 230V-LLC-Netzteil - von voltwide - 15.07.2016, 10:16 PM
RE: 230V-LLC-Netzteil - von voltwide - 15.07.2016, 10:17 PM
RE: 230V-LLC-Netzteil - von voltwide - 15.07.2016, 10:17 PM
[Kein Betreff] - von voltwide - 15.07.2016, 10:20 PM
RE: 230V-LLC-Netzteil - von voltwide - 15.07.2016, 11:44 PM
RE: 230V-LLC-Netzteil - von voltwide - 15.07.2016, 11:44 PM
[Kein Betreff] - von alfsch - 18.07.2016, 12:20 PM
[Kein Betreff] - von voltwide - 18.07.2016, 12:52 PM
[Kein Betreff] - von christianw. - 18.07.2016, 01:45 PM
[Kein Betreff] - von voltwide - 18.07.2016, 01:58 PM
[Kein Betreff] - von christianw. - 18.07.2016, 02:17 PM
[Kein Betreff] - von voltwide - 18.07.2016, 02:35 PM
RE: 230V-LLC-Netzteil - von voltwide - 19.07.2016, 12:08 AM
[Kein Betreff] - von E_Tobi - 19.07.2016, 08:49 PM
[Kein Betreff] - von Black_Chicken - 19.07.2016, 09:27 PM
[Kein Betreff] - von christianw. - 19.07.2016, 10:02 PM
[Kein Betreff] - von voltwide - 19.07.2016, 10:54 PM
RE: - von voltwide - 19.07.2016, 11:00 PM
RE: - von voltwide - 19.07.2016, 11:07 PM
[Kein Betreff] - von voltwide - 19.07.2016, 11:14 PM
[Kein Betreff] - von christianw. - 20.07.2016, 12:41 AM
[Kein Betreff] - von alfsch - 20.07.2016, 03:56 PM
RE: - von voltwide - 20.07.2016, 06:03 PM
[Kein Betreff] - von E_Tobi - 20.07.2016, 06:22 PM
[Kein Betreff] - von alfsch - 20.07.2016, 09:01 PM
[Kein Betreff] - von voltwide - 20.07.2016, 10:54 PM
[Kein Betreff] - von voltwide - 21.07.2016, 08:07 AM
[Kein Betreff] - von voltwide - 01.08.2016, 11:13 PM
RE: 230V-LLC-Netzteil - von voltwide - 01.08.2016, 11:20 PM
RE: 230V-LLC-Netzteil - von voltwide - 01.08.2016, 11:21 PM
[Kein Betreff] - von christianw. - 02.08.2016, 02:32 PM
[Kein Betreff] - von voltwide - 02.08.2016, 02:41 PM
[Kein Betreff] - von christianw. - 02.08.2016, 06:20 PM
[Kein Betreff] - von voltwide - 03.08.2016, 04:02 PM
[Kein Betreff] - von christianw. - 04.08.2016, 01:09 AM
[Kein Betreff] - von voltwide - 04.08.2016, 08:52 AM
RE: - von voltwide - 08.08.2016, 02:11 PM
230V-LLC-Netzteil - von christianw. - 08.08.2016, 05:05 PM
RE: 230V-LLC-Netzteil - von voltwide - 08.08.2016, 10:06 PM
RE: 230V-LLC-Netzteil - von christianw. - 08.08.2016, 11:20 PM
RE: 230V-LLC-Netzteil - von voltwide - 09.08.2016, 09:14 AM
RE: 230V-LLC-Netzteil - von christianw. - 09.08.2016, 10:24 AM
RE: 230V-LLC-Netzteil - von voltwide - 09.08.2016, 10:53 AM
RE: 230V-LLC-Netzteil - von christianw. - 09.08.2016, 12:34 PM
RE: 230V-LLC-Netzteil - von voltwide - 09.08.2016, 03:10 PM
230V-LLC-Netzteil - von christianw. - 09.08.2016, 04:06 PM
RE: 230V-LLC-Netzteil - von voltwide - 09.08.2016, 05:35 PM
RE: 230V-LLC-Netzteil - von christianw. - 09.08.2016, 06:00 PM
RE: 230V-LLC-Netzteil - von voltwide - 09.08.2016, 06:44 PM
RE: 230V-LLC-Netzteil - von christianw. - 09.08.2016, 09:51 PM
RE: 230V-LLC-Netzteil - von voltwide - 11.08.2016, 10:14 AM
RE: 230V-LLC-Netzteil - von naz - 11.08.2016, 11:04 AM
RE: 230V-LLC-Netzteil - von christianw. - 11.08.2016, 10:58 AM
RE: 230V-LLC-Netzteil - von christianw. - 11.08.2016, 12:10 PM
RE: 230V-LLC-Netzteil - von voltwide - 11.08.2016, 04:36 PM
RE: 230V-LLC-Netzteil - von voltwide - 12.08.2016, 11:46 PM
RE: 230V-LLC-Netzteil - von voltwide - 19.08.2016, 12:19 AM
RE: 230V-LLC-Netzteil - von christianw. - 22.08.2016, 09:11 PM
RE: 230V-LLC-Netzteil - von voltwide - 22.08.2016, 09:49 PM
RE: 230V-LLC-Netzteil - von christianw. - 22.08.2016, 09:54 PM
RE: 230V-LLC-Netzteil - von voltwide - 22.08.2016, 10:11 PM
RE: 230V-LLC-Netzteil - von christianw. - 22.08.2016, 10:17 PM
RE: 230V-LLC-Netzteil - von voltwide - 22.08.2016, 10:24 PM
RE: 230V-LLC-Netzteil - von christianw. - 22.08.2016, 10:36 PM
RE: 230V-LLC-Netzteil - von voltwide - 22.08.2016, 10:37 PM
RE: 230V-LLC-Netzteil - von christianw. - 22.08.2016, 10:38 PM
RE: 230V-LLC-Netzteil - von voltwide - 22.08.2016, 10:40 PM
RE: 230V-LLC-Netzteil - von christianw. - 22.08.2016, 11:03 PM
RE: 230V-LLC-Netzteil - von voltwide - 22.08.2016, 11:10 PM
RE: 230V-LLC-Netzteil - von christianw. - 22.08.2016, 11:13 PM
RE: 230V-LLC-Netzteil - von christianw. - 23.08.2016, 02:59 PM
RE: 230V-LLC-Netzteil - von voltwide - 23.08.2016, 04:13 PM
RE: 230V-LLC-Netzteil - von christianw. - 23.08.2016, 04:18 PM
RE: 230V-LLC-Netzteil - von voltwide - 23.08.2016, 04:48 PM
RE: 230V-LLC-Netzteil - von christianw. - 23.08.2016, 04:49 PM
RE: 230V-LLC-Netzteil - von voltwide - 23.08.2016, 05:10 PM
RE: 230V-LLC-Netzteil - von christianw. - 23.08.2016, 05:31 PM
RE: 230V-LLC-Netzteil - von voltwide - 23.08.2016, 07:21 PM
RE: 230V-LLC-Netzteil - von christianw. - 23.08.2016, 07:48 PM
RE: 230V-LLC-Netzteil - von voltwide - 23.08.2016, 08:18 PM
RE: 230V-LLC-Netzteil - von christianw. - 23.08.2016, 11:54 PM
RE: 230V-LLC-Netzteil - von voltwide - 23.08.2016, 11:59 PM
RE: 230V-LLC-Netzteil - von voltwide - 24.08.2016, 09:17 AM
RE: 230V-LLC-Netzteil - von christianw. - 24.08.2016, 12:10 PM
RE: 230V-LLC-Netzteil - von voltwide - 24.08.2016, 12:42 PM
RE: 230V-LLC-Netzteil - von voltwide - 02.09.2016, 06:08 PM
230V-LLC-Netzteil - von christianw. - 02.09.2016, 06:12 PM
RE: 230V-LLC-Netzteil - von voltwide - 02.09.2016, 07:57 PM
RE: 230V-LLC-Netzteil - von christianw. - 02.09.2016, 08:18 PM
RE: 230V-LLC-Netzteil - von voltwide - 02.09.2016, 08:24 PM
230V-LLC-Netzteil - von christianw. - 02.09.2016, 08:30 PM
RE: 230V-LLC-Netzteil - von voltwide - 02.09.2016, 11:50 PM
230V-LLC-Netzteil - von christianw. - 03.09.2016, 02:14 PM
RE: 230V-LLC-Netzteil - von voltwide - 03.09.2016, 08:24 PM
RE: 230V-LLC-Netzteil - von Black_Chicken - 04.09.2016, 11:47 AM
RE: 230V-LLC-Netzteil - von voltwide - 04.09.2016, 02:04 PM
RE: 230V-LLC-Netzteil - von Black_Chicken - 04.09.2016, 05:30 PM
RE: 230V-LLC-Netzteil - von voltwide - 04.09.2016, 05:51 PM
RE: 230V-LLC-Netzteil - von voltwide - 15.09.2016, 02:49 PM
RE: 230V-LLC-Netzteil - von E_Tobi - 15.09.2016, 08:34 PM
RE: 230V-LLC-Netzteil - von voltwide - 16.09.2016, 11:23 PM
RE: 230V-LLC-Netzteil - von voltwide - 21.09.2016, 12:17 AM
RE: 230V-LLC-Netzteil - von voltwide - 21.09.2016, 12:34 AM
RE: 230V-LLC-Netzteil - von christianw. - 12.10.2016, 08:33 PM
RE: 230V-LLC-Netzteil - von voltwide - 13.10.2016, 12:31 AM
RE: 230V-LLC-Netzteil - von voltwide - 13.10.2016, 12:46 AM
RE: 230V-LLC-Netzteil - von christianw. - 13.10.2016, 06:53 PM
RE: 230V-LLC-Netzteil - von alfsch - 13.10.2016, 09:54 PM
RE: 230V-LLC-Netzteil - von voltwide - 13.10.2016, 10:22 PM
RE: 230V-LLC-Netzteil - von voltwide - 14.10.2016, 02:58 PM
RE: 230V-LLC-Netzteil - von voltwide - 14.10.2016, 03:19 PM
RE: 230V-LLC-Netzteil - von voltwide - 14.10.2016, 10:58 PM
RE: 230V-LLC-Netzteil - von christianw. - 15.10.2016, 01:23 AM
RE: 230V-LLC-Netzteil - von voltwide - 16.10.2016, 06:17 PM
RE: 230V-LLC-Netzteil - von christianw. - 16.10.2016, 06:20 PM
RE: 230V-LLC-Netzteil - von E_Tobi - 16.10.2016, 09:29 PM
RE: 230V-LLC-Netzteil - von voltwide - 16.10.2016, 10:03 PM
RE: 230V-LLC-Netzteil - von christianw. - 17.10.2016, 12:26 AM
RE: 230V-LLC-Netzteil - von voltwide - 17.10.2016, 01:26 AM
RE: 230V-LLC-Netzteil - von E_Tobi - 17.10.2016, 01:15 PM
230V-LLC-Netzteil - von christianw. - 17.10.2016, 01:18 PM
RE: 230V-LLC-Netzteil - von voltwide - 02.11.2016, 12:48 AM
RE: 230V-LLC-Netzteil - von christianw. - 02.11.2016, 02:43 AM
RE: 230V-LLC-Netzteil - von voltwide - 02.11.2016, 11:39 PM
RE: 230V-LLC-Netzteil - von voltwide - 04.11.2016, 02:37 PM
RE: 230V-LLC-Netzteil - von christianw. - 04.11.2016, 03:17 PM
RE: 230V-LLC-Netzteil - von voltwide - 04.11.2016, 03:35 PM
230V-LLC-Netzteil - von christianw. - 04.11.2016, 03:43 PM
RE: 230V-LLC-Netzteil - von alfsch - 04.11.2016, 04:07 PM
RE: 230V-LLC-Netzteil - von voltwide - 04.11.2016, 11:01 PM
RE: 230V-LLC-Netzteil - von alfsch - 04.11.2016, 11:29 PM
RE: 230V-LLC-Netzteil - von voltwide - 10.11.2016, 12:29 AM
RE: 230V-LLC-Netzteil - von christianw. - 10.11.2016, 07:31 AM
RE: 230V-LLC-Netzteil - von voltwide - 10.11.2016, 03:51 PM
RE: 230V-LLC-Netzteil - von voltwide - 17.11.2016, 06:36 PM
RE: 230V-LLC-Netzteil - von christianw. - 17.11.2016, 07:49 PM
RE: 230V-LLC-Netzteil - von voltwide - 29.11.2016, 12:15 PM
230V-LLC-Netzteil - von christianw. - 29.11.2016, 12:24 PM
RE: 230V-LLC-Netzteil - von voltwide - 29.11.2016, 12:30 PM
RE: 230V-LLC-Netzteil - von christianw. - 29.11.2016, 02:23 PM
RE: 230V-LLC-Netzteil - von voltwide - 29.11.2016, 09:28 PM
RE: 230V-LLC-Netzteil - von voltwide - 30.11.2016, 01:51 AM
RE: 230V-LLC-Netzteil - von christianw. - 10.12.2016, 06:46 PM
RE: 230V-LLC-Netzteil - von voltwide - 11.12.2016, 01:46 PM
RE: 230V-LLC-Netzteil - von christianw. - 10.12.2016, 07:00 PM
RE: 230V-LLC-Netzteil - von voltwide - 11.12.2016, 02:21 AM
RE: 230V-LLC-Netzteil - von christianw. - 11.12.2016, 03:36 AM
RE: 230V-LLC-Netzteil - von SEBOJ - 11.12.2016, 12:27 PM
RE: 230V-LLC-Netzteil - von buyman - 11.12.2016, 03:30 PM
RE: 230V-LLC-Netzteil - von voltwide - 11.12.2016, 06:10 PM
230V-LLC-Netzteil - von christianw. - 11.12.2016, 07:10 PM
RE: 230V-LLC-Netzteil - von voltwide - 11.12.2016, 11:00 PM
230V-LLC-Netzteil - von christianw. - 11.12.2016, 11:19 PM
RE: 230V-LLC-Netzteil - von voltwide - 11.12.2016, 11:53 PM
RE: 230V-LLC-Netzteil - von christianw. - 12.12.2016, 12:21 AM
RE: 230V-LLC-Netzteil - von voltwide - 12.12.2016, 01:02 AM
RE: 230V-LLC-Netzteil - von voltwide - 12.12.2016, 08:20 PM
RE: 230V-LLC-Netzteil - von Black_Chicken - 12.12.2016, 09:03 PM
RE: 230V-LLC-Netzteil - von voltwide - 12.12.2016, 10:23 PM
230V-LLC-Netzteil - von christianw. - 12.12.2016, 11:41 PM
RE: 230V-LLC-Netzteil - von voltwide - 13.12.2016, 12:40 AM
RE: 230V-LLC-Netzteil - von voltwide - 13.12.2016, 08:42 PM
RE: 230V-LLC-Netzteil - von Black_Chicken - 13.12.2016, 09:57 PM
RE: 230V-LLC-Netzteil - von Basstler - 17.12.2016, 06:39 PM
RE: 230V-LLC-Netzteil - von voltwide - 18.12.2016, 11:30 AM
RE: 230V-LLC-Netzteil - von christianw. - 18.12.2016, 09:57 AM
RE: 230V-LLC-Netzteil - von voltwide - 18.12.2016, 10:12 AM
RE: 230V-LLC-Netzteil - von alfsch - 18.12.2016, 11:10 AM
RE: 230V-LLC-Netzteil - von alfsch - 18.12.2016, 01:01 PM
RE: 230V-LLC-Netzteil - von Basstler - 18.12.2016, 02:09 PM
RE: 230V-LLC-Netzteil - von Basstler - 18.12.2016, 01:15 PM
RE: 230V-LLC-Netzteil - von E_Tobi - 18.12.2016, 01:23 PM
RE: 230V-LLC-Netzteil - von voltwide - 18.12.2016, 02:35 PM
RE: 230V-LLC-Netzteil - von Basstler - 18.12.2016, 02:50 PM
RE: 230V-LLC-Netzteil - von Basstler - 18.12.2016, 01:41 PM
RE: 230V-LLC-Netzteil - von E_Tobi - 18.12.2016, 04:56 PM
RE: 230V-LLC-Netzteil - von Basstler - 18.12.2016, 05:26 PM
RE: 230V-LLC-Netzteil - von christianw. - 18.12.2016, 06:06 PM
RE: 230V-LLC-Netzteil - von Basstler - 18.12.2016, 09:51 PM
RE: 230V-LLC-Netzteil - von christianw. - 18.12.2016, 09:56 PM
RE: 230V-LLC-Netzteil - von voltwide - 19.12.2016, 03:44 PM
RE: 230V-LLC-Netzteil - von christianw. - 19.12.2016, 04:44 PM
RE: 230V-LLC-Netzteil - von Black_Chicken - 19.12.2016, 08:46 PM
RE: 230V-LLC-Netzteil - von voltwide - 21.12.2016, 03:02 AM
RE: 230V-LLC-Netzteil - von voltwide - 21.12.2016, 03:16 AM
RE: 230V-LLC-Netzteil - von voltwide - 23.12.2016, 10:15 AM
RE: 230V-LLC-Netzteil - von christianw. - 23.12.2016, 02:13 PM
RE: 230V-LLC-Netzteil - von voltwide - 23.12.2016, 02:34 PM
RE: 230V-LLC-Netzteil - von voltwide - 26.12.2016, 11:58 PM
RE: 230V-LLC-Netzteil - von voltwide - 30.12.2016, 01:01 PM
RE: 230V-LLC-Netzteil - von SEBOJ - 30.12.2016, 01:59 PM
230V-LLC-Netzteil - von christianw. - 30.12.2016, 02:28 PM
RE: 230V-LLC-Netzteil - von voltwide - 30.12.2016, 02:40 PM
RE: 230V-LLC-Netzteil - von voltwide - 02.01.2017, 01:52 AM
RE: 230V-LLC-Netzteil - von christianw. - 02.01.2017, 01:55 AM
RE: 230V-LLC-Netzteil - von voltwide - 02.01.2017, 02:00 AM
RE: 230V-LLC-Netzteil - von christianw. - 02.01.2017, 02:21 AM
RE: 230V-LLC-Netzteil - von voltwide - 02.01.2017, 12:26 PM
RE: 230V-LLC-Netzteil - von voltwide - 02.01.2017, 12:49 PM
RE: 230V-LLC-Netzteil - von christianw. - 02.01.2017, 04:42 PM
RE: 230V-LLC-Netzteil - von voltwide - 02.01.2017, 06:14 PM
RE: 230V-LLC-Netzteil - von christianw. - 02.01.2017, 01:49 PM
RE: 230V-LLC-Netzteil - von voltwide - 02.01.2017, 03:46 PM
RE: 230V-LLC-Netzteil - von christianw. - 02.01.2017, 06:43 PM
RE: 230V-LLC-Netzteil - von buyman - 02.01.2017, 07:26 PM
RE: 230V-LLC-Netzteil - von christianw. - 02.01.2017, 09:04 PM
RE: 230V-LLC-Netzteil - von alfsch - 02.01.2017, 09:01 PM
RE: 230V-LLC-Netzteil - von voltwide - 02.01.2017, 09:50 PM
RE: 230V-LLC-Netzteil - von voltwide - 02.01.2017, 10:44 PM
230V-LLC-Netzteil - von christianw. - 03.01.2017, 12:37 AM
RE: 230V-LLC-Netzteil - von voltwide - 03.01.2017, 10:49 AM
RE: 230V-LLC-Netzteil - von christianw. - 03.01.2017, 02:26 AM
RE: 230V-LLC-Netzteil - von voltwide - 03.01.2017, 11:01 AM
RE: 230V-LLC-Netzteil - von christianw. - 03.01.2017, 12:24 PM
RE: 230V-LLC-Netzteil - von christianw. - 03.01.2017, 12:41 PM
RE: 230V-LLC-Netzteil - von voltwide - 03.01.2017, 03:17 PM
230V-LLC-Netzteil - von christianw. - 03.01.2017, 03:40 PM
RE: 230V-LLC-Netzteil - von voltwide - 03.01.2017, 05:44 PM
RE: 230V-LLC-Netzteil - von christianw. - 03.01.2017, 06:10 PM
RE: 230V-LLC-Netzteil - von voltwide - 03.01.2017, 05:12 PM
RE: 230V-LLC-Netzteil - von christianw. - 03.01.2017, 07:13 PM
RE: 230V-LLC-Netzteil - von christianw. - 03.01.2017, 05:46 PM
RE: 230V-LLC-Netzteil - von voltwide - 03.01.2017, 05:48 PM
RE: 230V-LLC-Netzteil - von voltwide - 03.01.2017, 07:17 PM
RE: 230V-LLC-Netzteil - von christianw. - 03.01.2017, 07:20 PM
RE: 230V-LLC-Netzteil - von voltwide - 03.01.2017, 07:53 PM
RE: 230V-LLC-Netzteil - von christianw. - 03.01.2017, 10:45 PM
RE: 230V-LLC-Netzteil - von christianw. - 04.01.2017, 01:13 AM
RE: 230V-LLC-Netzteil - von voltwide - 04.01.2017, 10:27 AM
230V-LLC-Netzteil - von christianw. - 04.01.2017, 10:53 AM
RE: 230V-LLC-Netzteil - von voltwide - 04.01.2017, 01:09 PM
RE: 230V-LLC-Netzteil - von christianw. - 04.01.2017, 01:38 PM
RE: 230V-LLC-Netzteil - von voltwide - 04.01.2017, 03:22 PM
230V-LLC-Netzteil - von christianw. - 04.01.2017, 03:25 PM
RE: 230V-LLC-Netzteil - von voltwide - 04.01.2017, 06:22 PM
230V-LLC-Netzteil - von christianw. - 04.01.2017, 05:05 PM
230V-LLC-Netzteil - von christianw. - 04.01.2017, 07:56 PM
RE: 230V-LLC-Netzteil - von voltwide - 04.01.2017, 08:06 PM
230V-LLC-Netzteil - von christianw. - 04.01.2017, 08:07 PM
RE: 230V-LLC-Netzteil - von voltwide - 04.01.2017, 10:59 PM
RE: 230V-LLC-Netzteil - von christianw. - 04.01.2017, 11:14 PM
RE: 230V-LLC-Netzteil - von voltwide - 04.01.2017, 11:18 PM
RE: 230V-LLC-Netzteil - von voltwide - 04.01.2017, 11:30 PM
RE: 230V-LLC-Netzteil - von christianw. - 04.01.2017, 11:31 PM
RE: 230V-LLC-Netzteil - von voltwide - 05.01.2017, 06:31 PM
RE: 230V-LLC-Netzteil - von alfsch - 04.01.2017, 11:42 PM
RE: 230V-LLC-Netzteil - von christianw. - 04.01.2017, 11:47 PM
RE: 230V-LLC-Netzteil - von E_Tobi - 04.01.2017, 11:56 PM
RE: 230V-LLC-Netzteil - von voltwide - 05.01.2017, 12:09 AM
RE: 230V-LLC-Netzteil - von christianw. - 05.01.2017, 12:21 AM
RE: 230V-LLC-Netzteil - von voltwide - 05.01.2017, 12:33 AM
RE: 230V-LLC-Netzteil - von christianw. - 05.01.2017, 12:58 AM
RE: 230V-LLC-Netzteil - von voltwide - 05.01.2017, 01:10 AM
RE: 230V-LLC-Netzteil - von voltwide - 05.01.2017, 02:58 AM
RE: 230V-LLC-Netzteil - von christianw. - 05.01.2017, 03:11 AM
RE: 230V-LLC-Netzteil - von voltwide - 05.01.2017, 09:37 AM
RE: 230V-LLC-Netzteil - von voltwide - 05.01.2017, 01:41 PM
230V-LLC-Netzteil - von christianw. - 05.01.2017, 02:19 PM
RE: 230V-LLC-Netzteil - von voltwide - 05.01.2017, 02:54 PM
RE: 230V-LLC-Netzteil - von Black_Chicken - 05.01.2017, 02:27 PM
RE: 230V-LLC-Netzteil - von voltwide - 05.01.2017, 03:09 PM
230V-LLC-Netzteil - von christianw. - 05.01.2017, 03:45 PM
RE: 230V-LLC-Netzteil - von christianw. - 05.01.2017, 03:57 PM
RE: 230V-LLC-Netzteil - von voltwide - 05.01.2017, 04:38 PM
230V-LLC-Netzteil - von christianw. - 05.01.2017, 04:45 PM
RE: 230V-LLC-Netzteil - von voltwide - 05.01.2017, 05:10 PM
RE: 230V-LLC-Netzteil - von christianw. - 05.01.2017, 05:30 PM
RE: 230V-LLC-Netzteil - von voltwide - 05.01.2017, 06:50 PM
RE: 230V-LLC-Netzteil - von christianw. - 05.01.2017, 07:47 PM
RE: 230V-LLC-Netzteil - von voltwide - 05.01.2017, 08:16 PM
RE: 230V-LLC-Netzteil - von christianw. - 05.01.2017, 08:24 PM
RE: 230V-LLC-Netzteil - von SEBOJ - 05.01.2017, 10:02 PM
RE: 230V-LLC-Netzteil - von voltwide - 05.01.2017, 10:25 PM
RE: 230V-LLC-Netzteil - von voltwide - 05.01.2017, 10:37 PM
RE: 230V-LLC-Netzteil - von christianw. - 05.01.2017, 11:11 PM
RE: 230V-LLC-Netzteil - von voltwide - 05.01.2017, 11:30 PM
RE: 230V-LLC-Netzteil - von christianw. - 06.01.2017, 12:03 AM
RE: 230V-LLC-Netzteil - von voltwide - 06.01.2017, 01:18 AM
RE: 230V-LLC-Netzteil - von christianw. - 06.01.2017, 01:25 AM
RE: 230V-LLC-Netzteil - von voltwide - 06.01.2017, 01:32 AM
RE: 230V-LLC-Netzteil - von christianw. - 06.01.2017, 01:06 PM
RE: 230V-LLC-Netzteil - von voltwide - 06.01.2017, 01:12 PM
RE: 230V-LLC-Netzteil - von voltwide - 08.01.2017, 09:26 PM
RE: 230V-LLC-Netzteil - von christianw. - 08.01.2017, 03:19 PM
RE: 230V-LLC-Netzteil - von voltwide - 08.01.2017, 03:23 PM
RE: 230V-LLC-Netzteil - von christianw. - 08.01.2017, 03:42 PM
RE: 230V-LLC-Netzteil - von voltwide - 08.01.2017, 06:26 PM
RE: 230V-LLC-Netzteil - von christianw. - 08.01.2017, 07:28 PM
RE: 230V-LLC-Netzteil - von voltwide - 08.01.2017, 07:50 PM
RE: 230V-LLC-Netzteil - von christianw. - 08.01.2017, 07:52 PM
RE: 230V-LLC-Netzteil - von christianw. - 08.01.2017, 11:19 PM
RE: 230V-LLC-Netzteil - von christianw. - 08.01.2017, 11:37 PM
RE: 230V-LLC-Netzteil - von voltwide - 09.01.2017, 12:06 AM
RE: 230V-LLC-Netzteil - von voltwide - 09.01.2017, 12:26 AM
RE: 230V-LLC-Netzteil - von christianw. - 09.01.2017, 01:03 AM
RE: 230V-LLC-Netzteil - von voltwide - 09.01.2017, 01:09 AM
RE: 230V-LLC-Netzteil - von christianw. - 09.01.2017, 01:10 AM
RE: 230V-LLC-Netzteil - von voltwide - 09.01.2017, 01:12 AM
RE: 230V-LLC-Netzteil - von christianw. - 09.01.2017, 01:14 AM
RE: 230V-LLC-Netzteil - von voltwide - 09.01.2017, 01:27 AM
RE: 230V-LLC-Netzteil - von voltwide - 09.01.2017, 01:24 AM
RE: 230V-LLC-Netzteil - von christianw. - 09.01.2017, 01:25 AM
RE: 230V-LLC-Netzteil - von christianw. - 09.01.2017, 01:27 AM
RE: 230V-LLC-Netzteil - von voltwide - 09.01.2017, 01:29 AM
RE: 230V-LLC-Netzteil - von christianw. - 09.01.2017, 01:35 AM
RE: 230V-LLC-Netzteil - von voltwide - 09.01.2017, 01:49 AM
RE: 230V-LLC-Netzteil - von christianw. - 09.01.2017, 01:55 AM
RE: 230V-LLC-Netzteil - von voltwide - 09.01.2017, 02:04 AM
RE: 230V-LLC-Netzteil - von christianw. - 09.01.2017, 02:16 AM
RE: 230V-LLC-Netzteil - von christianw. - 09.01.2017, 02:34 AM
RE: 230V-LLC-Netzteil - von voltwide - 09.01.2017, 10:10 AM
RE: 230V-LLC-Netzteil - von christianw. - 09.01.2017, 11:14 AM
RE: 230V-LLC-Netzteil - von SEBOJ - 09.01.2017, 11:17 AM
RE: 230V-LLC-Netzteil - von voltwide - 09.01.2017, 11:35 AM
RE: 230V-LLC-Netzteil - von christianw. - 09.01.2017, 11:25 AM
RE: 230V-LLC-Netzteil - von SEBOJ - 09.01.2017, 11:43 AM
RE: 230V-LLC-Netzteil - von christianw. - 09.01.2017, 11:48 AM
RE: 230V-LLC-Netzteil - von voltwide - 09.01.2017, 12:21 PM
RE: 230V-LLC-Netzteil - von christianw. - 09.01.2017, 12:43 PM
RE: 230V-LLC-Netzteil - von voltwide - 09.01.2017, 01:35 PM
230V-LLC-Netzteil - von christianw. - 09.01.2017, 01:51 PM
RE: 230V-LLC-Netzteil - von voltwide - 09.01.2017, 02:48 PM
RE: 230V-LLC-Netzteil - von christianw. - 09.01.2017, 03:02 PM
RE: 230V-LLC-Netzteil - von voltwide - 09.01.2017, 11:37 PM
RE: 230V-LLC-Netzteil - von christianw. - 09.01.2017, 11:57 PM
RE: 230V-LLC-Netzteil - von voltwide - 09.01.2017, 11:58 PM
RE: 230V-LLC-Netzteil - von voltwide - 10.01.2017, 12:14 AM
RE: 230V-LLC-Netzteil - von voltwide - 10.01.2017, 12:55 AM
RE: 230V-LLC-Netzteil - von christianw. - 10.01.2017, 01:08 AM
RE: 230V-LLC-Netzteil - von voltwide - 10.01.2017, 01:24 AM
RE: 230V-LLC-Netzteil - von voltwide - 10.01.2017, 01:14 AM
RE: 230V-LLC-Netzteil - von voltwide - 10.01.2017, 01:42 AM
RE: 230V-LLC-Netzteil - von christianw. - 10.01.2017, 04:04 PM
RE: 230V-LLC-Netzteil - von voltwide - 10.01.2017, 11:22 PM
RE: 230V-LLC-Netzteil - von christianw. - 10.01.2017, 01:53 AM
RE: 230V-LLC-Netzteil - von voltwide - 10.01.2017, 02:16 AM
230V-LLC-Netzteil - von christianw. - 10.01.2017, 12:17 PM
RE: 230V-LLC-Netzteil - von voltwide - 10.01.2017, 12:44 PM
230V-LLC-Netzteil - von christianw. - 10.01.2017, 12:55 PM
RE: 230V-LLC-Netzteil - von kahlo - 10.01.2017, 04:46 PM
RE: 230V-LLC-Netzteil - von voltwide - 10.01.2017, 05:46 PM
RE: 230V-LLC-Netzteil - von E_Tobi - 16.01.2017, 10:33 PM
RE: 230V-LLC-Netzteil - von Basstler - 17.01.2017, 10:01 PM
RE: 230V-LLC-Netzteil - von christianw. - 10.01.2017, 08:49 PM
RE: 230V-LLC-Netzteil - von christianw. - 10.01.2017, 10:11 PM
RE: 230V-LLC-Netzteil - von voltwide - 10.01.2017, 11:07 PM
RE: 230V-LLC-Netzteil - von christianw. - 10.01.2017, 11:14 PM
RE: 230V-LLC-Netzteil - von christianw. - 10.01.2017, 11:28 PM
RE: 230V-LLC-Netzteil - von voltwide - 10.01.2017, 11:46 PM
RE: 230V-LLC-Netzteil - von christianw. - 11.01.2017, 12:15 AM
RE: 230V-LLC-Netzteil - von voltwide - 11.01.2017, 01:06 AM
RE: 230V-LLC-Netzteil - von christianw. - 11.01.2017, 01:21 AM
RE: 230V-LLC-Netzteil - von voltwide - 11.01.2017, 01:31 AM
RE: 230V-LLC-Netzteil - von christianw. - 11.01.2017, 01:40 AM
RE: 230V-LLC-Netzteil - von christianw. - 11.01.2017, 01:53 AM
RE: 230V-LLC-Netzteil - von voltwide - 11.01.2017, 02:15 AM
RE: 230V-LLC-Netzteil - von christianw. - 11.01.2017, 02:16 AM
RE: 230V-LLC-Netzteil - von SEBOJ - 11.01.2017, 07:53 AM
RE: 230V-LLC-Netzteil - von voltwide - 11.01.2017, 12:32 PM
RE: 230V-LLC-Netzteil - von christianw. - 11.01.2017, 12:54 PM
RE: 230V-LLC-Netzteil - von voltwide - 11.01.2017, 02:52 PM
230V-LLC-Netzteil - von christianw. - 11.01.2017, 02:56 PM
230V-LLC-Netzteil - von christianw. - 11.01.2017, 10:19 PM
RE: 230V-LLC-Netzteil - von voltwide - 11.01.2017, 10:24 PM
230V-LLC-Netzteil - von christianw. - 11.01.2017, 10:26 PM
RE: 230V-LLC-Netzteil - von voltwide - 12.01.2017, 12:01 AM
RE: 230V-LLC-Netzteil - von christianw. - 12.01.2017, 12:24 AM
RE: 230V-LLC-Netzteil - von voltwide - 12.01.2017, 12:14 PM
RE: 230V-LLC-Netzteil - von voltwide - 19.01.2017, 07:52 PM
230V-LLC-Netzteil - von christianw. - 19.01.2017, 08:06 PM
230V-LLC-Netzteil - von christianw. - 20.01.2017, 03:39 PM
RE: 230V-LLC-Netzteil - von voltwide - 20.01.2017, 07:06 PM
RE: 230V-LLC-Netzteil - von christianw. - 24.01.2017, 08:54 PM
RE: 230V-LLC-Netzteil - von voltwide - 30.01.2017, 04:11 PM
RE: 230V-LLC-Netzteil - von kahlo - 30.01.2017, 04:23 PM
RE: 230V-LLC-Netzteil - von voltwide - 30.01.2017, 06:40 PM
RE: 230V-LLC-Netzteil - von christianw. - 30.01.2017, 07:55 PM
RE: 230V-LLC-Netzteil - von voltwide - 31.01.2017, 12:10 AM
230V-LLC-Netzteil - von christianw. - 31.01.2017, 08:18 AM
RE: 230V-LLC-Netzteil - von voltwide - 31.01.2017, 09:41 AM
RE: 230V-LLC-Netzteil - von Basstler - 31.01.2017, 09:41 PM
RE: 230V-LLC-Netzteil - von voltwide - 31.01.2017, 10:19 PM
RE: 230V-LLC-Netzteil - von christianw. - 02.02.2017, 03:19 AM
RE: 230V-LLC-Netzteil - von Basstler - 02.02.2017, 09:33 AM
RE: 230V-LLC-Netzteil - von christianw. - 02.02.2017, 10:50 AM
RE: 230V-LLC-Netzteil - von alfsch - 02.02.2017, 10:59 AM
230V-LLC-Netzteil - von christianw. - 02.02.2017, 11:01 AM
RE: 230V-LLC-Netzteil - von voltwide - 03.02.2017, 08:22 PM
RE: 230V-LLC-Netzteil - von alfsch - 05.02.2017, 07:35 PM
230V-LLC-Netzteil - von christianw. - 03.02.2017, 10:25 PM
RE: 230V-LLC-Netzteil - von voltwide - 03.02.2017, 10:35 PM
RE: 230V-LLC-Netzteil - von christianw. - 03.02.2017, 11:04 PM
RE: 230V-LLC-Netzteil - von voltwide - 03.02.2017, 11:16 PM
RE: 230V-LLC-Netzteil - von Black_Chicken - 03.02.2017, 10:59 PM
RE: 230V-LLC-Netzteil - von christianw. - 04.02.2017, 12:01 AM
RE: 230V-LLC-Netzteil - von voltwide - 04.02.2017, 12:12 AM
RE: 230V-LLC-Netzteil - von E_Tobi - 05.02.2017, 04:29 PM
RE: 230V-LLC-Netzteil - von christianw. - 05.02.2017, 04:38 PM
RE: 230V-LLC-Netzteil - von E_Tobi - 05.02.2017, 05:16 PM
RE: 230V-LLC-Netzteil - von voltwide - 05.02.2017, 05:48 PM
RE: 230V-LLC-Netzteil - von E_Tobi - 05.02.2017, 06:31 PM
RE: 230V-LLC-Netzteil - von christianw. - 05.02.2017, 06:51 PM
RE: 230V-LLC-Netzteil - von voltwide - 05.02.2017, 07:32 PM
RE: 230V-LLC-Netzteil - von christianw. - 05.02.2017, 07:37 PM
RE: 230V-LLC-Netzteil - von voltwide - 05.02.2017, 07:54 PM
RE: 230V-LLC-Netzteil - von christianw. - 05.02.2017, 08:37 PM
RE: 230V-LLC-Netzteil - von voltwide - 05.02.2017, 08:59 PM
RE: 230V-LLC-Netzteil - von christianw. - 05.02.2017, 09:03 PM
RE: 230V-LLC-Netzteil - von christianw. - 05.02.2017, 10:56 PM
RE: 230V-LLC-Netzteil - von voltwide - 05.02.2017, 11:38 PM
RE: 230V-LLC-Netzteil - von christianw. - 08.02.2017, 06:19 PM
RE: 230V-LLC-Netzteil - von voltwide - 08.02.2017, 06:56 PM
RE: 230V-LLC-Netzteil - von christianw. - 08.02.2017, 07:29 PM
RE: 230V-LLC-Netzteil - von alfsch - 08.02.2017, 07:45 PM
RE: 230V-LLC-Netzteil - von christianw. - 09.02.2017, 12:02 AM
RE: 230V-LLC-Netzteil - von voltwide - 09.02.2017, 12:55 AM
RE: 230V-LLC-Netzteil - von christianw. - 09.02.2017, 01:05 AM
RE: 230V-LLC-Netzteil - von voltwide - 09.02.2017, 01:34 AM
RE: 230V-LLC-Netzteil - von christianw. - 09.02.2017, 01:34 AM
RE: 230V-LLC-Netzteil - von voltwide - 09.02.2017, 01:45 AM
RE: 230V-LLC-Netzteil - von christianw. - 09.02.2017, 03:33 PM
RE: 230V-LLC-Netzteil - von voltwide - 09.02.2017, 06:23 PM
230V-LLC-Netzteil - von christianw. - 09.02.2017, 08:32 PM
RE: 230V-LLC-Netzteil - von voltwide - 24.02.2017, 01:47 AM
RE: 230V-LLC-Netzteil - von alfsch - 18.03.2017, 03:45 PM
RE: 230V-LLC-Netzteil - von voltwide - 18.03.2017, 09:28 PM
RE: 230V-LLC-Netzteil - von voltwide - 25.05.2017, 01:43 PM
RE: 230V-LLC-Netzteil - von E_Tobi - 25.05.2017, 02:57 PM
RE: 230V-LLC-Netzteil - von voltwide - 30.05.2017, 08:07 PM
RE: 230V-LLC-Netzteil - von voltwide - 25.05.2017, 03:45 PM
RE: 230V-LLC-Netzteil - von christianw. - 25.05.2017, 05:01 PM
RE: 230V-LLC-Netzteil - von voltwide - 25.05.2017, 05:15 PM
RE: 230V-LLC-Netzteil - von voltwide - 25.05.2017, 05:30 PM
RE: 230V-LLC-Netzteil - von christianw. - 25.05.2017, 11:16 PM
RE: 230V-LLC-Netzteil - von voltwide - 25.05.2017, 11:52 PM
RE: 230V-LLC-Netzteil - von christianw. - 26.05.2017, 12:16 AM
RE: 230V-LLC-Netzteil - von voltwide - 26.05.2017, 02:18 AM
RE: 230V-LLC-Netzteil - von voltwide - 26.05.2017, 03:15 PM
RE: 230V-LLC-Netzteil - von christianw. - 26.05.2017, 03:57 PM
RE: 230V-LLC-Netzteil - von voltwide - 26.05.2017, 04:04 PM
RE: 230V-LLC-Netzteil - von christianw. - 26.05.2017, 04:09 PM
RE: 230V-LLC-Netzteil - von voltwide - 26.05.2017, 05:52 PM
RE: 230V-LLC-Netzteil - von christianw. - 26.05.2017, 07:50 PM
RE: 230V-LLC-Netzteil - von voltwide - 26.05.2017, 09:56 PM
RE: 230V-LLC-Netzteil - von voltwide - 26.05.2017, 11:55 PM
RE: 230V-LLC-Netzteil - von christianw. - 27.05.2017, 12:45 AM
RE: 230V-LLC-Netzteil - von voltwide - 27.05.2017, 09:34 AM
RE: 230V-LLC-Netzteil - von voltwide - 27.05.2017, 10:15 AM
RE: 230V-LLC-Netzteil - von voltwide - 27.05.2017, 10:51 AM
RE: 230V-LLC-Netzteil - von christianw. - 27.05.2017, 11:04 AM
RE: 230V-LLC-Netzteil - von voltwide - 27.05.2017, 11:43 AM
RE: 230V-LLC-Netzteil - von christianw. - 27.05.2017, 11:57 AM
RE: 230V-LLC-Netzteil - von voltwide - 27.05.2017, 12:39 PM
RE: 230V-LLC-Netzteil - von E_Tobi - 27.05.2017, 11:58 AM
RE: 230V-LLC-Netzteil - von voltwide - 27.05.2017, 01:33 PM
RE: 230V-LLC-Netzteil - von voltwide - 27.05.2017, 10:49 PM
RE: 230V-LLC-Netzteil - von christianw. - 27.05.2017, 11:36 PM
RE: 230V-LLC-Netzteil - von voltwide - 28.05.2017, 12:15 AM
RE: 230V-LLC-Netzteil - von E_Tobi - 28.05.2017, 10:32 AM
RE: 230V-LLC-Netzteil - von christianw. - 28.05.2017, 08:54 AM
RE: 230V-LLC-Netzteil - von voltwide - 28.05.2017, 10:39 AM
RE: 230V-LLC-Netzteil - von christianw. - 28.05.2017, 12:20 PM
RE: 230V-LLC-Netzteil - von voltwide - 28.05.2017, 12:26 PM
RE: 230V-LLC-Netzteil - von christianw. - 28.05.2017, 02:43 PM
RE: 230V-LLC-Netzteil - von christianw. - 28.05.2017, 02:55 PM
RE: 230V-LLC-Netzteil - von voltwide - 28.05.2017, 05:49 PM
RE: 230V-LLC-Netzteil - von voltwide - 28.05.2017, 03:46 PM
RE: 230V-LLC-Netzteil - von christianw. - 28.05.2017, 03:49 PM
RE: 230V-LLC-Netzteil - von christianw. - 28.05.2017, 06:04 PM
RE: 230V-LLC-Netzteil - von voltwide - 28.05.2017, 06:56 PM
RE: 230V-LLC-Netzteil - von voltwide - 28.05.2017, 07:55 PM
RE: 230V-LLC-Netzteil - von voltwide - 28.05.2017, 08:27 PM
RE: 230V-LLC-Netzteil - von voltwide - 28.05.2017, 08:42 PM
RE: 230V-LLC-Netzteil - von christianw. - 28.05.2017, 08:44 PM
RE: 230V-LLC-Netzteil - von voltwide - 28.05.2017, 09:56 PM
RE: 230V-LLC-Netzteil - von voltwide - 02.06.2017, 12:34 AM
RE: 230V-LLC-Netzteil - von E_Tobi - 02.06.2017, 08:05 AM
RE: 230V-LLC-Netzteil - von voltwide - 03.06.2017, 08:58 PM
RE: 230V-LLC-Netzteil - von voltwide - 04.06.2017, 01:23 AM
RE: 230V-LLC-Netzteil - von voltwide - 02.07.2017, 11:24 AM
RE: 230V-LLC-Netzteil - von christianw. - 02.07.2017, 02:00 PM
RE: 230V-LLC-Netzteil - von voltwide - 02.07.2017, 05:06 PM
RE: 230V-LLC-Netzteil - von christianw. - 02.07.2017, 09:36 PM
RE: 230V-LLC-Netzteil - von voltwide - 03.07.2017, 01:06 AM
RE: 230V-LLC-Netzteil - von christianw. - 03.07.2017, 04:11 AM
RE: 230V-LLC-Netzteil - von alfsch - 04.07.2017, 04:47 PM
RE: 230V-LLC-Netzteil - von voltwide - 04.07.2017, 06:31 PM
RE: 230V-LLC-Netzteil - von christianw. - 04.07.2017, 09:46 PM
RE: 230V-LLC-Netzteil - von alfsch - 04.07.2017, 09:53 PM
RE: 230V-LLC-Netzteil - von voltwide - 04.07.2017, 11:38 PM
RE: 230V-LLC-Netzteil - von voltwide - 06.07.2017, 10:58 AM
RE: 230V-LLC-Netzteil - von E_Tobi - 10.07.2017, 09:40 PM
RE: 230V-LLC-Netzteil - von E_Tobi - 06.07.2017, 10:04 PM
RE: 230V-LLC-Netzteil - von christianw. - 06.07.2017, 10:28 PM
RE: 230V-LLC-Netzteil - von voltwide - 06.07.2017, 10:54 PM
RE: 230V-LLC-Netzteil - von E_Tobi - 07.07.2017, 03:45 PM
RE: 230V-LLC-Netzteil - von voltwide - 07.07.2017, 07:33 PM
RE: 230V-LLC-Netzteil - von E_Tobi - 07.07.2017, 08:15 PM
RE: 230V-LLC-Netzteil - von voltwide - 07.07.2017, 09:13 PM
RE: 230V-LLC-Netzteil - von E_Tobi - 07.07.2017, 09:19 PM
RE: 230V-LLC-Netzteil - von voltwide - 07.07.2017, 09:28 PM
RE: 230V-LLC-Netzteil - von E_Tobi - 05.09.2017, 10:48 AM
RE: 230V-LLC-Netzteil - von voltwide - 05.09.2017, 06:10 PM
RE: 230V-LLC-Netzteil - von E_Tobi - 07.07.2017, 09:43 PM
RE: 230V-LLC-Netzteil - von voltwide - 07.07.2017, 10:04 PM
RE: 230V-LLC-Netzteil - von E_Tobi - 08.07.2017, 09:32 AM
RE: 230V-LLC-Netzteil - von voltwide - 08.07.2017, 10:06 AM
RE: 230V-LLC-Netzteil - von voltwide - 07.07.2017, 11:53 PM
RE: 230V-LLC-Netzteil - von christianw. - 08.07.2017, 11:58 AM
RE: 230V-LLC-Netzteil - von voltwide - 08.07.2017, 05:37 PM
RE: 230V-LLC-Netzteil - von voltwide - 09.07.2017, 09:13 PM
RE: 230V-LLC-Netzteil - von christianw. - 09.07.2017, 10:46 PM
RE: 230V-LLC-Netzteil - von voltwide - 09.07.2017, 10:54 PM
RE: 230V-LLC-Netzteil - von christianw. - 09.07.2017, 11:05 PM
RE: 230V-LLC-Netzteil - von voltwide - 10.07.2017, 02:02 AM
RE: 230V-LLC-Netzteil - von christianw. - 10.07.2017, 10:17 PM
RE: 230V-LLC-Netzteil - von voltwide - 10.07.2017, 10:20 PM
RE: 230V-LLC-Netzteil - von E_Tobi - 10.07.2017, 10:28 PM
RE: 230V-LLC-Netzteil - von voltwide - 10.07.2017, 10:33 PM
RE: 230V-LLC-Netzteil - von E_Tobi - 10.07.2017, 11:34 PM
RE: 230V-LLC-Netzteil - von voltwide - 11.07.2017, 12:12 AM
RE: 230V-LLC-Netzteil - von E_Tobi - 11.07.2017, 12:25 AM
RE: 230V-LLC-Netzteil - von voltwide - 11.07.2017, 01:24 AM
RE: 230V-LLC-Netzteil - von voltwide - 13.07.2017, 10:49 PM
RE: 230V-LLC-Netzteil - von E_Tobi - 14.07.2017, 10:01 PM
RE: 230V-LLC-Netzteil - von voltwide - 14.07.2017, 11:03 PM
RE: 230V-LLC-Netzteil - von E_Tobi - 15.07.2017, 09:04 AM
RE: 230V-LLC-Netzteil - von voltwide - 15.07.2017, 10:49 AM
RE: 230V-LLC-Netzteil - von voltwide - 18.08.2017, 11:03 PM
RE: 230V-LLC-Netzteil - von E_Tobi - 05.09.2017, 04:47 PM
RE: 230V-LLC-Netzteil - von E_Tobi - 05.09.2017, 07:07 PM
RE: 230V-LLC-Netzteil - von christianw. - 10.09.2017, 08:35 AM
RE: 230V-LLC-Netzteil - von voltwide - 10.09.2017, 08:59 AM
RE: 230V-LLC-Netzteil - von christianw. - 10.09.2017, 04:36 PM
RE: 230V-LLC-Netzteil - von christianw. - 10.09.2017, 04:52 PM
RE: 230V-LLC-Netzteil - von buyman - 10.09.2017, 06:11 PM
RE: 230V-LLC-Netzteil - von christianw. - 22.09.2017, 01:09 PM
RE: 230V-LLC-Netzteil - von voltwide - 22.09.2017, 06:45 PM
RE: 230V-LLC-Netzteil - von christianw. - 22.09.2017, 07:29 PM
RE: 230V-LLC-Netzteil - von voltwide - 22.09.2017, 10:20 PM
RE: 230V-LLC-Netzteil - von christianw. - 09.02.2018, 11:58 PM
RE: 230V-LLC-Netzteil - von voltwide - 10.02.2018, 12:05 AM
RE: 230V-LLC-Netzteil - von hg82 - 16.11.2021, 12:42 PM
RE: 230V-LLC-Netzteil - von voltwide - 16.11.2021, 08:45 PM
RE: 230V-LLC-Netzteil - von voltwide - 16.11.2021, 09:47 PM