08.01.2017, 07:28 PM
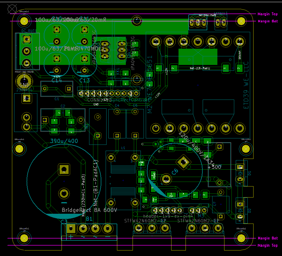
Das wird so nicht passen. Und ich widerhole mich gerne, zeichne im "Margin" Layer die Abstände ein...
zip_final.zip (Größe: 44,89 KB / Downloads: 381)
Wie man sieht, wird es unter dem Board nicht passen.

Wie man sieht, wird es unter dem Board nicht passen.