• .
  • Willkommen im Forum!
  • Alles beim Alten...
  • Du hast kaum etwas verpasst ;-)
  • Jetzt noch sicherer mit HTTPS
Hallo, Gast! Anmelden Registrieren


PBG12201 Plasma Bargraph Display - reloaded
#13
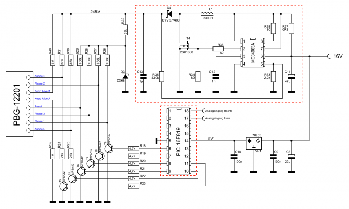
Nachdem der supereinfache Teil der Programmierung abgeschlossen ist, müssen die Pins am µC zugeordnet werden. Dazu erstmal ein Blick auf die alte Schaltung von 2005:

   

Im Wesentlichen muss der Microprozessor und der DC-DC-Wandler ausgetauscht werden (die Teile der Schaltung in den roten Rahmen). Ich konzentriere mich zuerst auf den Prozessor. Für den Einzelbetrieb mit einem Display (2 Kanäle/Stereo) sieht das so aus:

   

Da sollen aber noch mehr Displays ran, und nicht nur mit 3 Phasensteuerung, sondern bis zu 5. Mal sehn, was der Teensy so schafft:

   

Big Grin  Sieht doch gut aus Big Grin

Also rein in den Code, vorerst für 4 Balken (2 Displays):
Code:
const byte Frequency = 70;   // Zielfrequenz des Displays in Hz
const byte Segments = 201;   // Anzahl der Segmente des Displays
const byte Phases = 3;       // Anzahl der Phasen des Displays (maximal 5)

const byte ResetPin = 5;     // Resetanschluss
const byte InputPin_1 = 21;  // Eingangspins
const byte InputPin_2 = 20;
const byte InputPin_3 = 19;
const byte InputPin_4 = 18;
const byte AnodePin_1 = 6;   // Anodenpins
const byte AnodePin_2 = 7;
const byte AnodePin_3 = 8;
const byte AnodePin_4 = 9;

void setup() {
  pinMode(0, OUTPUT); // Die Pins für maximal 5 Phasen werden als Output-Pins definiert
  pinMode(1, OUTPUT);
  pinMode(2, OUTPUT);
  pinMode(3, OUTPUT);
  pinMode(4, OUTPUT);
  pinMode(ResetPin, OUTPUT); // Resetpin wird als Output-Pin definiert
  pinMode(AnodePin_1, OUTPUT); // hier würde ein Kommentar für Minderbemittelte stehen...
  pinMode(AnodePin_2, OUTPUT);
  pinMode(AnodePin_3, OUTPUT);
  pinMode(AnodePin_4, OUTPUT);
}
(Bei den Phasenpins war ich faul, die bleiben namenlos...)


Immernoch easy, oder?
Confused
 
Reply
  


Nachrichten in diesem Thema
RE: PBG12201 Plasma Bargraph Display - reloaded - von kahlo - 08.09.2016, 11:24 PM
RE: PBG12201 Plasma Bargraph Display - reloaded - von Maxxim - 30.08.2017, 05:43 AM